首页
伤感说说
动漫配图
心情说说
抖音文案
伤感图片
伤感说说:
伤感的句子说说心情
空间说说
心情说说
爱情说说
女生伤感说说
人生感悟
心情不好的说说
说说带图片
关于生活的说说
说说心情短语
qq空间说说带图片
个性说说
励志名言
一句话经典语录
感悟人生的经典句子
短句吧
情感故事
抖音文案
伤感图片:
伤感图片带字
非主流伤感图片
唯美伤感图片
女生伤感图片
唯美意境图片
悲伤的图片
唯美意境伤感图片
只有字的伤感图片
说说图片
伤心的图片
美甲图片
图片大全
情感图片
微信头像男
动态壁纸
动漫配图
伤感图片
首页
>
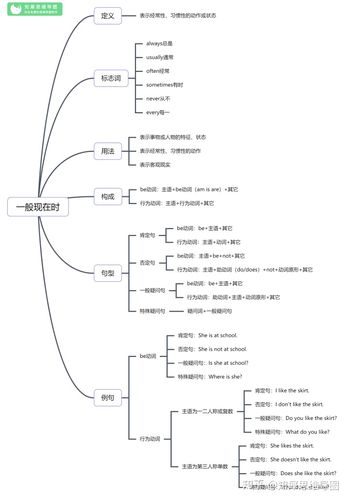
过去进行时英语思维图
过去进行时英语思维图,过去进行时思维导图
什么是将来或过去进行时,而语法一旦学不会的话,那么英语
英语思维脑图一般过去时思维导图整理
19, 英语过去进行时思维导图
3,英语:过去进行时 思维导图
过去进行时
更多推荐
过去进行时思维导图
过去进行时思维结构图
过去进行时英语手抄报
过去进行时结构图
过去进行时时间轴
英语思维图
过去进行时
过去进行时的结构
过去进行时用法
英语思维导图漂亮图片
英语思维图图画
过去进行时ppt
过去进行时7个标志
过去进行时的句子
过去进行时的标志词
4年级的英语思维导图
英语六上整本思维导图
英语思维导图简单
三上英语思维导图片
一等奖英语思维导图
过去进行时手抄报
英语季节思维导图
英语四个季节思维导图
四年级下册英语思维图
三上英语课本思维导图
三年级英语思维导图
四年级英语思维导图
英语思维导图简单可爱
六年级英语思维导图
人教三上英语思维导图