首页
伤感说说
动漫配图
心情说说
抖音文案
伤感图片
伤感说说:
伤感的句子说说心情
空间说说
心情说说
爱情说说
女生伤感说说
人生感悟
心情不好的说说
说说带图片
关于生活的说说
说说心情短语
qq空间说说带图片
个性说说
励志名言
一句话经典语录
感悟人生的经典句子
短句吧
情感故事
抖音文案
伤感图片:
伤感图片带字
非主流伤感图片
唯美伤感图片
女生伤感图片
唯美意境图片
悲伤的图片
唯美意境伤感图片
只有字的伤感图片
说说图片
伤心的图片
美甲图片
图片大全
情感图片
微信头像男
动态壁纸
动漫配图
伤感图片
首页
>
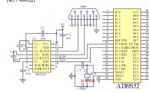
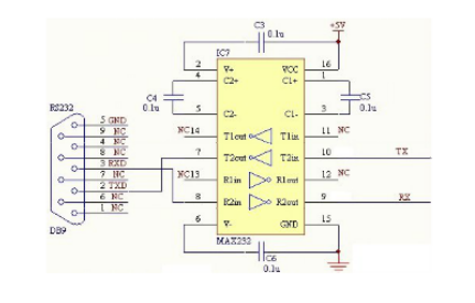
rs232串口通信
rs232串口通信,rs232串口接线
实现rs232串口通信接收接口设计的详细资料说明
rs232串口通信详解
9针rs232串口接线图以及接线方法
和泉fc4a与步科触摸屏进行串口rs232通信
单片机 串口通信 rs232
更多推荐
rs232串口接线
RS232串口
rs232串口接线图
RS485串口
rs232接口图片
rs232接口引脚图
RS232接口定义
RS232接口
rs232转usb接线图
电脑RS232接口
rs232接线示意图
RS232
RS232RS485
232接口
RS232电路
RS232引脚
RS485接口
RS232电路图
RS422
RS-485