首页
伤感说说
动漫配图
心情说说
抖音文案
伤感图片
伤感说说:
伤感的句子说说心情
空间说说
心情说说
爱情说说
女生伤感说说
人生感悟
心情不好的说说
说说带图片
关于生活的说说
说说心情短语
qq空间说说带图片
个性说说
励志名言
一句话经典语录
感悟人生的经典句子
短句吧
情感故事
抖音文案
伤感图片:
伤感图片带字
非主流伤感图片
唯美伤感图片
女生伤感图片
唯美意境图片
悲伤的图片
唯美意境伤感图片
只有字的伤感图片
说说图片
伤心的图片
美甲图片
图片大全
情感图片
微信头像男
动态壁纸
动漫配图
伤感图片
首页
>
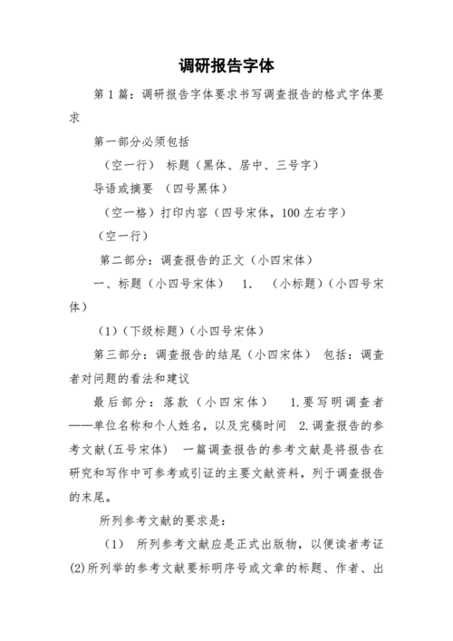
调研报告封面字体格式
调研报告封面字体格式,调研报告封面模板
调研报告字体.doc 56页
地质调查报告封面和扉页格式
调研报告封面模板
2016市场调研报告字体字号模板.doc
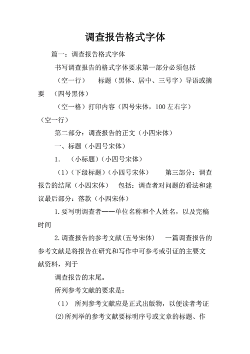
的调查报告格式字体.docx
更多推荐
调研报告封面模板
调研报告封面
调研报告格式模板
调研报告ppt格式模板
调研报告格式
小组调研报告封面
调研报告封面设计
市场调研报告封面
调研报告格式范文图片
心得体会封面格式
大学生调研报告封面
文件封面格式模板
信封封面格式
文件封面格式
策划书封面格式
创业计划书封面格式
信封封面填写格式图
信封面书写格式
信封封面正确格式图
入党申请书封面格式
信封面怎么写格式图片
施工方案封面格式
信件封面格式
调研报告万能模板
调研报告ppt
调研报告提纲
调研报告
剧本封面的标准格式
调研报告最佳范文
建筑调研报告