2a3单端电路图 成熟,2a3单端电路图
- 2a3单端电路图
- 12ax7推2a3单端电路图
- j版2a3单端电路图
- 6J9推2a3单端电路图
- 6j4p推2a3单端电路图
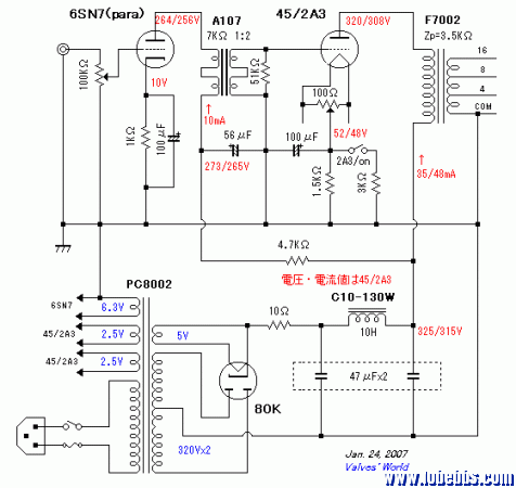
- 6sn7推2a3单端电路图
- 一级推动2a3单端电路图
- fd422单端电路图
- el34单端电路图
- 211电子管单端电路图
- 211单端电路图
- el34单端经典电路图
- 顶级2a3单端胆机电路图
- 6n6单端电路图
- el34单端电路图甲类
- 6c19电子管单端电路图
- 经典6l6单端电路图
- 6p15单端电路图
- fu7单端电路图
- 6v6单端电路图
- 经典fu7单端电路图
- 极品6v6单端电路图
- j版纯二el34单端电路图
- 300b单端胆机电路图
- a3蓝牙芯片电路图
- passa3电路图
- fu7单端胆机电路图
- 6n9p推el34单端电路图
- 6n8p推el34单端电路图
- passa3功放电路图





