首页
伤感说说
动漫配图
心情说说
抖音文案
伤感图片
伤感说说:
伤感的句子说说心情
空间说说
心情说说
爱情说说
女生伤感说说
人生感悟
心情不好的说说
说说带图片
关于生活的说说
说说心情短语
qq空间说说带图片
个性说说
励志名言
一句话经典语录
感悟人生的经典句子
短句吧
情感故事
抖音文案
伤感图片:
伤感图片带字
非主流伤感图片
唯美伤感图片
女生伤感图片
唯美意境图片
悲伤的图片
唯美意境伤感图片
只有字的伤感图片
说说图片
伤心的图片
美甲图片
图片大全
情感图片
微信头像男
动态壁纸
动漫配图
伤感图片
首页
>
fu811单端胆机制作
fu811单端胆机制作,顶级制作fd422单端胆机
fu32单管单端.jpg
论坛 69 论坛技术讨论专区 69 胆机diy论坛 69 j斑fu811怎么样
69 论坛技术讨论专区 69 胆机diy论坛 69 平价好声fu811单端
论坛 69 论坛技术讨论专区 69 胆机diy论坛 69 811a 单端后级
我的fu811胆机
更多推荐
顶级制作fd422单端胆机
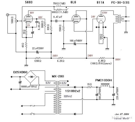
fu811单端胆机电路图
811单端胆机电路图
kt88单端胆机电路图
300b单端胆机
fu7单端胆机电路图
fu50单端胆机电路图
845单端胆机电路图
807单端胆机电路图
805单端胆机电路图
300b单端胆机电路图
300b单端胆机经典电路
fu811电子管功放制作
300b胆机搭棚图解制作
自制胆机功放全套材料
顶级2a3单端胆机电路图
fu32胆机电路图纸
胆机
6p14单端
电子管胆机
胆机功放
胆机输出牛绕制图解
高端胆机电路图
6p3p单端功放图纸
胆机音响
6p3p单端
胆机入门
最好声805胆机线路图
胆机的三种接法图
6p1单端功放电路图