首页
伤感说说
动漫配图
心情说说
抖音文案
伤感图片
伤感说说:
伤感的句子说说心情
空间说说
心情说说
爱情说说
女生伤感说说
人生感悟
心情不好的说说
说说带图片
关于生活的说说
说说心情短语
qq空间说说带图片
个性说说
励志名言
一句话经典语录
感悟人生的经典句子
短句吧
情感故事
抖音文案
伤感图片:
伤感图片带字
非主流伤感图片
唯美伤感图片
女生伤感图片
唯美意境图片
悲伤的图片
唯美意境伤感图片
只有字的伤感图片
说说图片
伤心的图片
美甲图片
图片大全
情感图片
微信头像男
动态壁纸
动漫配图
伤感图片
首页
>
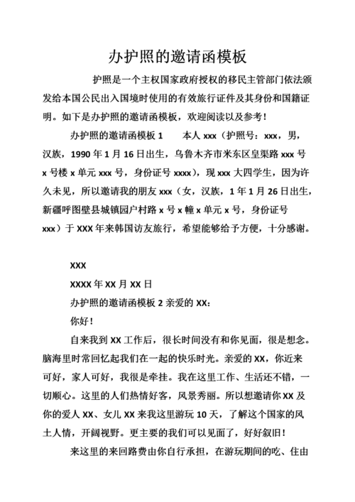
办护照国外邀请函模板
办护照国外邀请函模板,国外工作邀请函模板
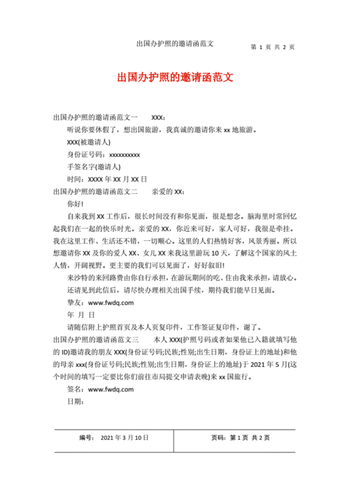
办护照的邀请函范文.docx 2页
办护照的邀请函模板.doc
出国办护照的邀请函范文.docx 2页
办护照邀请函格式范文
pu邀请函,外国护照紧急来华访问
更多推荐
国外工作邀请函模板
国外邀请函模板
工作邀请函模板
国外工作邀请函
工作邀请函模板通知书
办护照邀请函
商务邀请函
俄罗斯邀请函
办护照国外邀请函图片
护照邀请函模板
国外邀请函格式模板
国外公司邀请函模板
国外邀请函模板中文版
护照邀请函
出国打工邀请函模板
境外工作邀请函模板
签证邀请函格式模板
国外公司邀请函
国外邀请函图片
正式工作邀请函模板
公司工作邀请函模板
工作邀请函