首页
伤感说说
动漫配图
心情说说
抖音文案
伤感图片
伤感说说:
伤感的句子说说心情
空间说说
心情说说
爱情说说
女生伤感说说
人生感悟
心情不好的说说
说说带图片
关于生活的说说
说说心情短语
qq空间说说带图片
个性说说
励志名言
一句话经典语录
感悟人生的经典句子
短句吧
情感故事
抖音文案
伤感图片:
伤感图片带字
非主流伤感图片
唯美伤感图片
女生伤感图片
唯美意境图片
悲伤的图片
唯美意境伤感图片
只有字的伤感图片
说说图片
伤心的图片
美甲图片
图片大全
情感图片
微信头像男
动态壁纸
动漫配图
伤感图片
首页
>
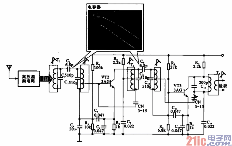
低中频收音机电路图
低中频收音机电路图,低中频调频收音电路图
实验再生来复四晶体管收音机---分享
收音机中频放大电路
校园智能广播系统 广播系统方案 音调控制电路 单片集成电路 收音机
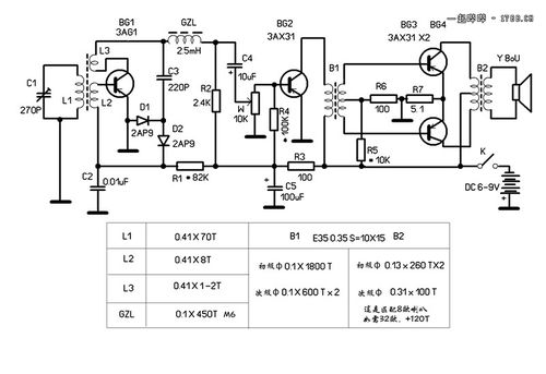
收音机的双调谐中频放大电路
最简单的收音机原理图_简单收音机原理分析_电路图_之
更多推荐
低中频调频收音电路图
超外差式收音机电路图
新颖调频接收机电路图
调频直放收音机电路图
收音机图标图片
开关电源电路图及原理
调频收音机
电子管收音机
电路图讲解和实物图
收音机图片老式
电路图图解
初中电路图
收音机图片
车载收音机按键图解
正反转控制电路图
中频逆变点焊机
收音机内部
电路图实物
电路图
老式收音机
串联电路图
收音机
并联电路图
最简单10个电路图
简单电路图
收音机磁带
中频焊机
电路图入门
德生收音机
中频电炉