首页
伤感说说
动漫配图
心情说说
抖音文案
伤感图片
伤感说说:
伤感的句子说说心情
空间说说
心情说说
爱情说说
女生伤感说说
人生感悟
心情不好的说说
说说带图片
关于生活的说说
说说心情短语
qq空间说说带图片
个性说说
励志名言
一句话经典语录
感悟人生的经典句子
短句吧
情感故事
抖音文案
伤感图片:
伤感图片带字
非主流伤感图片
唯美伤感图片
女生伤感图片
唯美意境图片
悲伤的图片
唯美意境伤感图片
只有字的伤感图片
说说图片
伤心的图片
美甲图片
图片大全
情感图片
微信头像男
动态壁纸
动漫配图
伤感图片
首页
>
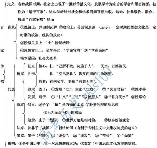
先秦诸子概说思维导图
先秦诸子概说思维导图,先秦诸子概述思维导图
07诸子百家思维导图
高中历史思维导图-春秋战国时期的诸子百家
哲学,法律(刑法,民法,宪法等),历史文化(古代史,近代史,诸子百家等)
包含入门导学部分77中国古代,近现代重要战争77诸子百家知识点
高中历史必修三期末复习 知识结构导图及复习总纲!
更多推荐
先秦诸子概述思维导图
先秦诸子思维导图
先秦诸子选读思维导图
先秦诸子百家思维导图
先秦诸子图片
骆驼祥子思维导图
先秦诸子ppt
先秦诸子
思维导图
思维导图模板
先秦诸子手抄报
数与代数思维导图
先秦诸子手抄报模板
思维导图模板个性
思维导图简单又漂亮
思维导图怎么画三年级
西游记全书的思维导图
思维导图怎么画
三国演义思维导图
思维导图模板卡通
西游记思维导图五年级
海底两万里思维导图
西游记思维导图清楚
水浒传思维导图清晰
鲁滨逊漂流记思维导图
思维导图怎么画简单
思维导图模板创意漂亮
西游记思维导图简单
思维导图怎么画漂亮
西游记思维导图