首页
伤感说说
动漫配图
心情说说
抖音文案
伤感图片
伤感说说:
伤感的句子说说心情
空间说说
心情说说
爱情说说
女生伤感说说
人生感悟
心情不好的说说
说说带图片
关于生活的说说
说说心情短语
qq空间说说带图片
个性说说
励志名言
一句话经典语录
感悟人生的经典句子
短句吧
情感故事
抖音文案
伤感图片:
伤感图片带字
非主流伤感图片
唯美伤感图片
女生伤感图片
唯美意境图片
悲伤的图片
唯美意境伤感图片
只有字的伤感图片
说说图片
伤心的图片
美甲图片
图片大全
情感图片
微信头像男
动态壁纸
动漫配图
伤感图片
首页
>
完整的离婚协议书
完整的离婚协议书,完整的离婚协议书净身
两个孩子离婚协议书范本2篇(范本).docx 6页
完整版离婚协议书
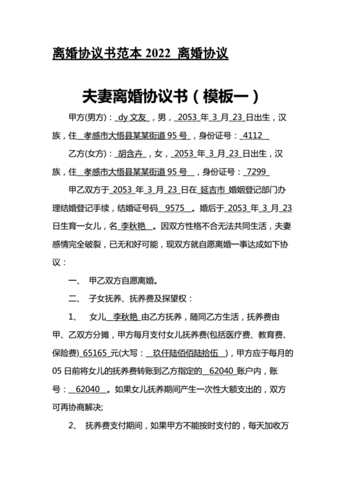
离婚协议书范本2022 离婚协议.docx 31页
1方净身出户离婚协议书双方自愿电子版合同模板21年word版可编辑
2021年离婚协议书范本模版
更多推荐
完整的离婚协议书净身
完整的离婚协议书真实
离婚协议书怎么写简单
离婚协议书下载
离婚协议书范本模板
2021离婚协议书电子版
离婚协议书真实照片
离婚协议书 民政局
离婚需要户口本吗
离婚流程
离婚协议书2021
电子版离婚协议书
离婚协议书怎么写净身
离婚协议书模板打印
夫妻自愿离婚协议书
2021自愿离婚协议书
离婚协议模板 电子档
离婚需要什么手续
和平离婚协议书模板
自己怎么写离婚协议书
自愿离婚协议书图片
正规离婚协议书
离婚协议书范文
2021离婚协议书标准版
一份完整的离婚协议书
完整的离婚协议书图片
离婚协议书模板手写
怎样书写协议离婚书
离婚协议书模板标准版
有二个小孩离婚协议书