首页
伤感说说
动漫配图
心情说说
抖音文案
伤感图片
伤感说说:
伤感的句子说说心情
空间说说
心情说说
爱情说说
女生伤感说说
人生感悟
心情不好的说说
说说带图片
关于生活的说说
说说心情短语
qq空间说说带图片
个性说说
励志名言
一句话经典语录
感悟人生的经典句子
短句吧
情感故事
抖音文案
伤感图片:
伤感图片带字
非主流伤感图片
唯美伤感图片
女生伤感图片
唯美意境图片
悲伤的图片
唯美意境伤感图片
只有字的伤感图片
说说图片
伤心的图片
美甲图片
图片大全
情感图片
微信头像男
动态壁纸
动漫配图
伤感图片
首页
>
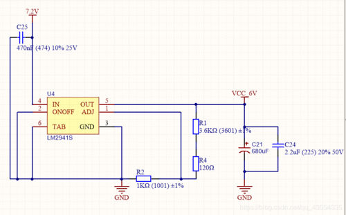
五线电源模块电路图
五线电源模块电路图,电源模块接线法电路图
12v 360w全桥电源模块的电路原理图免费下载
开关电源模块原理图
最全电源电路图详解
下载电路 电源模块
恩智浦智能车竞赛降压模块电路原理图(一)基础版
更多推荐
电源模块接线法电路图
电源模块电路原理图
电源模块电路简图
电源模块接线图
电源模块电路
12V电源模块电路原理图
电源模块接线
电源模块原理图
开关电源电路图及原理
三相五线配电箱接线图
电源模块图片
最简单电源模块原理图
电路图图解
电源模块
直流电源模块
电源模块有哪几种
单片机电源模块原理图
电路图讲解和实物图
开关电源模块
并联电路图
电路图
串联电路图
金升阳电源模块
三相五线配电箱实物图
电路图实物
24v直流电源模块
万能电源模块
互锁电路图
电路图入门
简单电路图