首页
伤感说说
动漫配图
心情说说
抖音文案
伤感图片
伤感说说:
伤感的句子说说心情
空间说说
心情说说
爱情说说
女生伤感说说
人生感悟
心情不好的说说
说说带图片
关于生活的说说
说说心情短语
qq空间说说带图片
个性说说
励志名言
一句话经典语录
感悟人生的经典句子
短句吧
情感故事
抖音文案
伤感图片:
伤感图片带字
非主流伤感图片
唯美伤感图片
女生伤感图片
唯美意境图片
悲伤的图片
唯美意境伤感图片
只有字的伤感图片
说说图片
伤心的图片
美甲图片
图片大全
情感图片
微信头像男
动态壁纸
动漫配图
伤感图片
首页
>
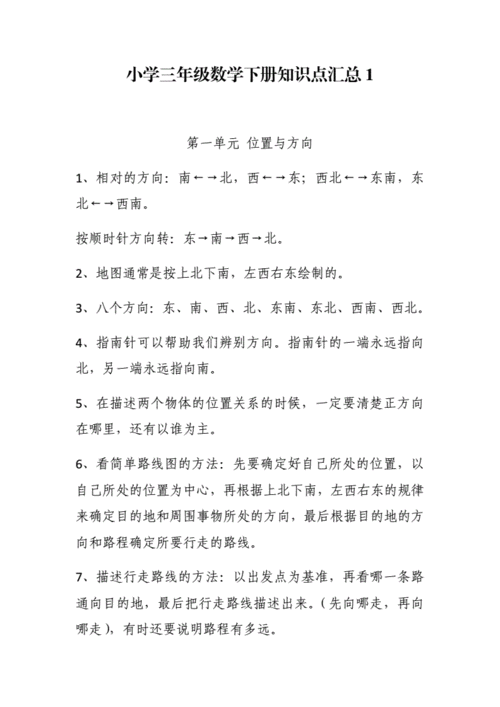
数学三年级下册重点
数学三年级下册重点,数学三年级下册计算
三年级下册数学必考知识点
新北师大版三年级下册数学知识点.pptx 5页
小学三年级数学下册知识点归纳
最新人教版小学三年级数学下册知识点考点总结归纳整理汇总.docx 33页
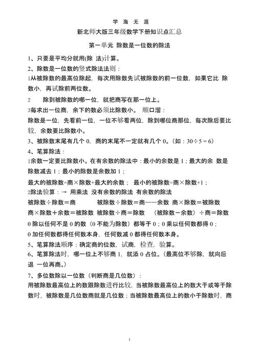
北师大版三年级下册数学知识点总结
更多推荐
数学三年级下册计算
数学三年级下册知识树
三年级下册数学
数学三年级下册一等奖
数学三年级下册简单
数学三年级下册同步
数学三年级下册乘除法
三年级数学下册手抄报
数学三年级下册目录
数学三年级下册封面
数学三年级下册测试
数学三年级下册课本
三年级下册重点笔记
数学手抄报 3年级 数学
五年级下册数学重点
6年级数学重点下册
三年级上册数学重点
数学三年级下册
三年级下册数学书
数学三年级下册小报
六年级下册数学知识点
6年级数学重点
五年级数学重点知识
二年级数学重点知识
三年级下册数学手抄报
六年级数学考试重点
五年级下册数学归纳图
六年级上册数学知识点
五年级上册数学知识点
一年级上册数学知识点