首页
伤感说说
动漫配图
心情说说
抖音文案
伤感图片
伤感说说:
伤感的句子说说心情
空间说说
心情说说
爱情说说
女生伤感说说
人生感悟
心情不好的说说
说说带图片
关于生活的说说
说说心情短语
qq空间说说带图片
个性说说
励志名言
一句话经典语录
感悟人生的经典句子
短句吧
情感故事
抖音文案
伤感图片:
伤感图片带字
非主流伤感图片
唯美伤感图片
女生伤感图片
唯美意境图片
悲伤的图片
唯美意境伤感图片
只有字的伤感图片
说说图片
伤心的图片
美甲图片
图片大全
情感图片
微信头像男
动态壁纸
动漫配图
伤感图片
首页
>
化学选修四知识网络图
化学选修四知识网络图,生物选修3知识网络图
高二化学 第一章化学反应与能量转化章末总结学案 鲁科版选修4
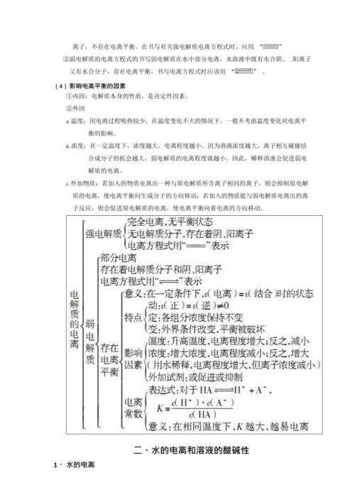
【人教版】高中化学选修4知识点总结:第三章水溶液中的离子平衡,推荐
高中化学(人教版,选修4) 第一章化学反应与能量 复习课.doc
【人教版】高中化学选修4知识点总结:第三章水溶液中的离子平衡.docx
九年级化学知识网络图
更多推荐
生物选修3知识网络图
化学选修五知识结构图
化学选修四思维导图
化学选修四
化学必修二知识导图
化学必修二知识点总结
九年级化学知识梳理图
化学选修4思维导图
化学选修三思维导图
化学选修五思维导图
化学选修3思维导图
化学选修5
化学选修3
化学选修五
化学选修三
化学选修4
化学选修
中考化学知识点归纳图
化学知识
生物选修三知识梳理图
九年级化学知识总结图
生物选修三知识框架图
九年级化学知识点总结
初中化学知识点总结
生物选修三知识树状图
初三化学必背知识点
中考化学知识点梳理
化学中考重点知识归纳
化学必修一每章树状图
高中化学思维导图