首页
伤感说说
动漫配图
心情说说
抖音文案
伤感图片
伤感说说:
伤感的句子说说心情
空间说说
心情说说
爱情说说
女生伤感说说
人生感悟
心情不好的说说
说说带图片
关于生活的说说
说说心情短语
qq空间说说带图片
个性说说
励志名言
一句话经典语录
感悟人生的经典句子
短句吧
情感故事
抖音文案
伤感图片:
伤感图片带字
非主流伤感图片
唯美伤感图片
女生伤感图片
唯美意境图片
悲伤的图片
唯美意境伤感图片
只有字的伤感图片
说说图片
伤心的图片
美甲图片
图片大全
情感图片
微信头像男
动态壁纸
动漫配图
伤感图片
首页
>
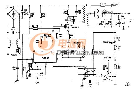
混色机开关电路图
混色机开关电路图,开关电源电路图及原理
混频电子白金机电路图
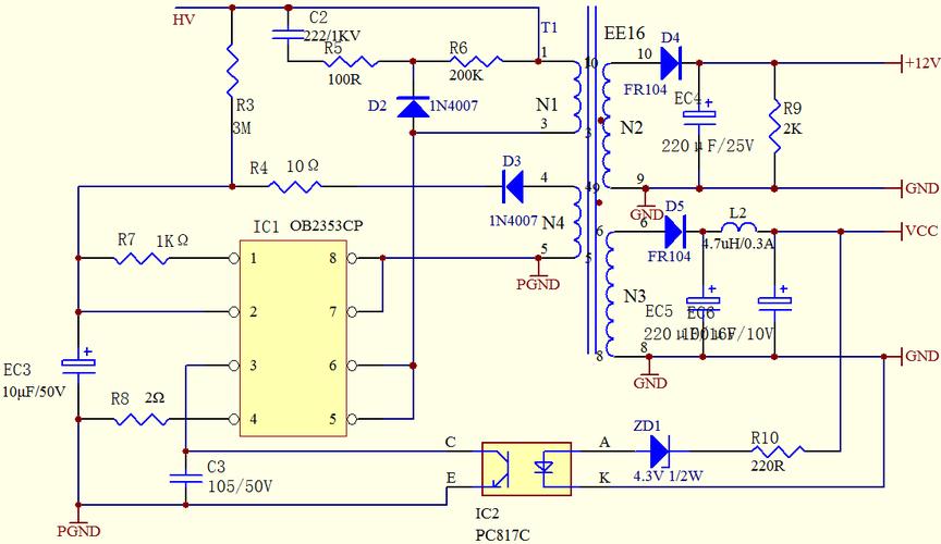
一款机顶盒开关电源电路图
捷达空调开关,鼓风机5v发动机电路图
12v开关电源适配器内部电路图
开关电源电路图
更多推荐
开关电源电路图及原理
一开多控开关接线图
混色机接线图
电路图图解
电路图讲解和实物图
混色机定时器接线图
单开双控开关接线图解
开关接线图
双控开关接线图
多控开关接线图
三控开关接线图
并联电路图
电路图
简单电路图
正反转控制电路图
双联双控开关接线图
串联电路图
电路图实物
三控一灯开关接线图
电路图入门
互锁电路图
电路图设计
自锁电路图
点动控制电路图
装修电路图
最简单10个电路图
初中电路图
电路图怎么画
电路图基础知识入门
双控开关