首页
伤感说说
动漫配图
心情说说
抖音文案
伤感图片
伤感说说:
伤感的句子说说心情
空间说说
心情说说
爱情说说
女生伤感说说
人生感悟
心情不好的说说
说说带图片
关于生活的说说
说说心情短语
qq空间说说带图片
个性说说
励志名言
一句话经典语录
感悟人生的经典句子
短句吧
情感故事
抖音文案
伤感图片:
伤感图片带字
非主流伤感图片
唯美伤感图片
女生伤感图片
唯美意境图片
悲伤的图片
唯美意境伤感图片
只有字的伤感图片
说说图片
伤心的图片
美甲图片
图片大全
情感图片
微信头像男
动态壁纸
动漫配图
伤感图片
首页
>
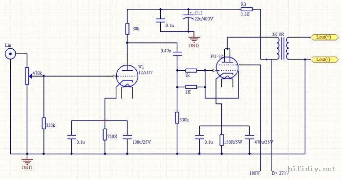
fu32并联电路图
fu32并联电路图,32节电池并联电路图
我只有一个fu29的管子想把这个图里面的fu-32换成fu-29,不知道电路中
fu32试做,效果非常棒!
求一款fu32并管单端
fu32制作遇到问题,求助:阴极电压匀速增长.
fu32 并联胆机
更多推荐
32节电池并联电路图
并联电路图和实物图
串联和并联电路图
串联并联电路图讲解
并联电路图实物图连接
电路串联和并联图解
电池并联电路图
并联电路图
并联电路图实物
并联电路图讲解
并联电路图口诀
串并联电路图
并联电路图怎么画
并联电路图画法
电路图fu
并联电路电流
串联电路图
混联电路图
并联电路
2个12v电池并联图充电
电路图fr
行车控制电路图原理图
串联电路图画法
32吨行车电路图讲解
行车电路图及控制线路
32吨天车电路图
复杂电路图
桥式起重机电路图讲解
20吨双梁行车电路图
行吊36伏控制电路图