首页
伤感说说
动漫配图
心情说说
抖音文案
伤感图片
伤感说说:
伤感的句子说说心情
空间说说
心情说说
爱情说说
女生伤感说说
人生感悟
心情不好的说说
说说带图片
关于生活的说说
说说心情短语
qq空间说说带图片
个性说说
励志名言
一句话经典语录
感悟人生的经典句子
短句吧
情感故事
抖音文案
伤感图片:
伤感图片带字
非主流伤感图片
唯美伤感图片
女生伤感图片
唯美意境图片
悲伤的图片
唯美意境伤感图片
只有字的伤感图片
说说图片
伤心的图片
美甲图片
图片大全
情感图片
微信头像男
动态壁纸
动漫配图
伤感图片
首页
>
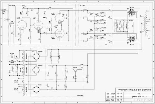
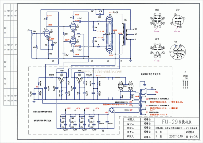
fu29电子管推挽电路
fu29电子管推挽电路,fu29推挽70w
6u8推fu29/829/fy29 35w*2电子管推挽功放 胆机 大功率 无噪音
咋找不到fu29推挽的图纸了呢
电子管fu29/6n9p组成的30w并联单端功放电路
问题求助:fu29推挽 电源功率随音量调大电压大幅跌落.
那位师傅有fu29双管并联推挽电路 手闲着慌
更多推荐
fu29推挽70w
fu29推挽胆机电路图
fu29推挽电路图
fu29电子管推挽电路图
6F2推fU29电子管电路图
6f2电子管应用电路图
电子管前级电路图
电子管功放电路图大全
推挽胆机电路
推挽电路
6p3推挽胆机电路图
300b推挽胆机电路图
el34推挽电路图
kt88推挽电路图
6p6p推挽电路图
6v6推挽胆机电路图
顶级kt88推挽电路图
el84推挽胆机电路图
6l6推挽电路图
推挽电路图
fu29电子管
6p15推挽电路图
推挽电路工作原理图
电子管晶体管
fu29电子管参数
fu29单端电路图
fu29电子管参数引脚图
fu32电子管参数
fu19电子管参数
fu29电子管参数资料