fu29电子管单端电路图,fu29电子管参数

电子管fu296n9p组成的30w并联单端功放电路

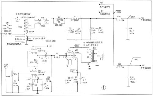
fu29fm30单端-sch.jpg

fu29并联单端2x30w功放电路图-电子发烧友网

我只有一个fu29的管子想把这个图里面的fu-32换成fu-29,不知道电路中

fu29单端胆机电路图_电子街
- fu29电子管参数
- fu29单端
- 6n8p推fu29单端电路图
- fu29单端电路图
- fu29电子管参数引脚图
- fu29电子管
- fu29电子管推挽电路图
- 电子管fu29单端电路图
- fu5电子管单端电路图
- 211电子管单端电路图
- 807电子管单端电路图
- 805电子管单端电路图
- 845电子管单端电路图
- fd71电子管单端电路
- fu7电子管单端功放电路
- 6F2推fU29电子管电路图
- 6f2电子管应用电路图
- fu29电子管推挽电路
- fu19单端电路图
- 电子管211功放电路图
- fu7单端胆机电路图
- 805电子管经典电路图
- 211单端胆机电路图
- el34单端电路图
- fd422单端电路图
- 最简单的805单端电路图
- 经典fu7单端电路图
- fu7单端纯二电路图
- 211单端电路图
- 807单端胆机电路图
