首页
伤感说说
动漫配图
心情说说
抖音文案
伤感图片
伤感说说:
伤感的句子说说心情
空间说说
心情说说
爱情说说
女生伤感说说
人生感悟
心情不好的说说
说说带图片
关于生活的说说
说说心情短语
qq空间说说带图片
个性说说
励志名言
一句话经典语录
感悟人生的经典句子
短句吧
情感故事
抖音文案
伤感图片:
伤感图片带字
非主流伤感图片
唯美伤感图片
女生伤感图片
唯美意境图片
悲伤的图片
唯美意境伤感图片
只有字的伤感图片
说说图片
伤心的图片
美甲图片
图片大全
情感图片
微信头像男
动态壁纸
动漫配图
伤感图片
首页
>
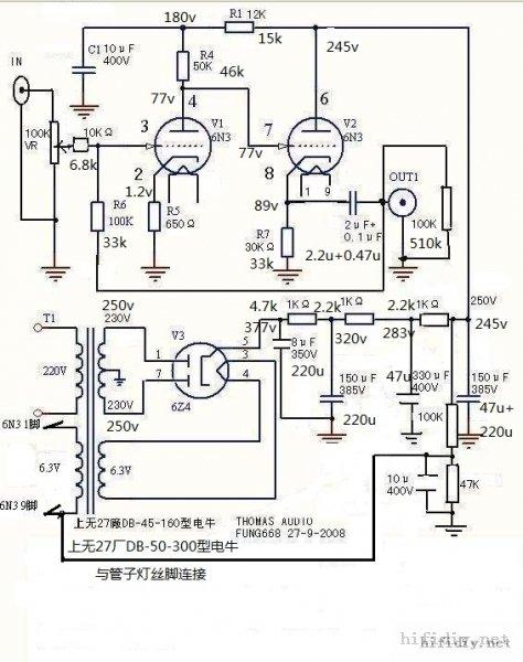
6f2前级经典电路图
6f2前级经典电路图,6f2电子管前级电路图
5款较常用的电子管前级制作电路图docx6页
再做音调前级反馈式
6n3前级电路图1.jpg
请大家指点一下这个ne5532前级电路
6j1经典前级.gif
更多推荐
6f2电子管前级电路图
电路原理图经典电路图
6j1电子管前级电路图
6n3前级电路图
电子管前级电路图
前级电路图
最好的前级电路图
ne5532前级电路图
和田茂氏前级电路图
经典功放电路图
经典二分频器电路图
6f2电子管应用电路图
胆前级电路图
功放前级电路图
经典电路图
6F2推fU29电子管电路图
经典电路图100例
经典运算放大器电路图
电路图讲解和实物图
电路图图解
开关电源电路图及原理
功放电路图
顶级音箱分频器电路图
6p14单端功放电路图
6f2电子管单端功放电路
分频器电路图
二分频器电路图
最好的二分频器电路图
甲类功放电路图
高档三分频器电路图