首页
伤感说说
动漫配图
心情说说
抖音文案
伤感图片
伤感说说:
伤感的句子说说心情
空间说说
心情说说
爱情说说
女生伤感说说
人生感悟
心情不好的说说
说说带图片
关于生活的说说
说说心情短语
qq空间说说带图片
个性说说
励志名言
一句话经典语录
感悟人生的经典句子
短句吧
情感故事
抖音文案
伤感图片:
伤感图片带字
非主流伤感图片
唯美伤感图片
女生伤感图片
唯美意境图片
悲伤的图片
唯美意境伤感图片
只有字的伤感图片
说说图片
伤心的图片
美甲图片
图片大全
情感图片
微信头像男
动态壁纸
动漫配图
伤感图片
首页
>
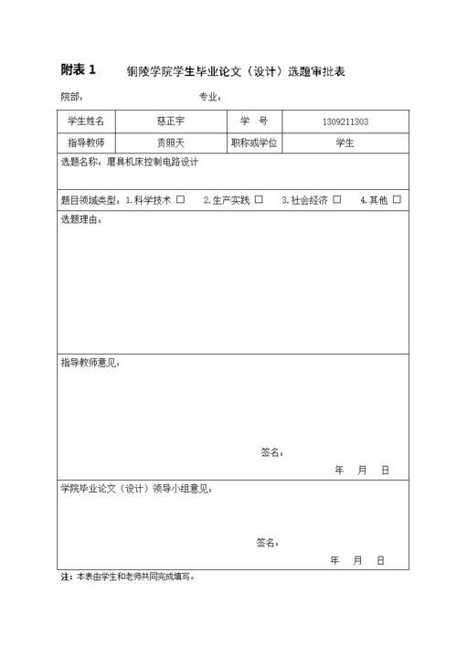
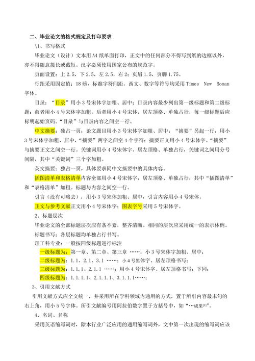
铜陵学院毕业论文模板
铜陵学院毕业论文模板,安徽二本
项取铜陵学院毕业论文表.doc
铜陵学院毕业论文格式要求.docx 8页
铜陵学院论文格式
铜陵学院毕业论文格式要求.docx 8页
铜陵学院毕业论文格式范文最新标准.doc
更多推荐
安徽二本
铜陵学院平面图
铜陵学院 新校区
铜陵学院老校区
铜陵学院校徽图片
安徽大学校训
淮南师范学院校徽
铜陵学院校徽
池州学院图书馆
安徽科技学院 新校区
安徽省师范大学
滁州学院宿舍图片
铜陵学院翠湖校区
铜陵学院宿舍图片
铜陵特色
皖西学院多大
蚌埠学院 风景图片
铜陵学院毕业论文模板
合肥学院校园风光
宿迁学院宿舍图片
合肥学院校门
铜陵学院风景
渭南学院
铜陵学院往年试卷
铜陵学院党委书记
铜陵学院校门
铜陵学院logo
铜陵学院法学院
铜陵学院是好二本吗
铜陵学院电气工程学院