首页
伤感说说
动漫配图
心情说说
抖音文案
伤感图片
伤感说说:
伤感的句子说说心情
空间说说
心情说说
爱情说说
女生伤感说说
人生感悟
心情不好的说说
说说带图片
关于生活的说说
说说心情短语
qq空间说说带图片
个性说说
励志名言
一句话经典语录
感悟人生的经典句子
短句吧
情感故事
抖音文案
伤感图片:
伤感图片带字
非主流伤感图片
唯美伤感图片
女生伤感图片
唯美意境图片
悲伤的图片
唯美意境伤感图片
只有字的伤感图片
说说图片
伤心的图片
美甲图片
图片大全
情感图片
微信头像男
动态壁纸
动漫配图
伤感图片
首页
>
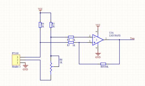
pt100测温电路原理图
pt100测温电路原理图,pt100测温电路
pt100测温电路图
求大神解答:pt100测温电路.全桥电路经lm358后无法正常放大?
pt100做温度计的一个问题,关于桥式测温电路
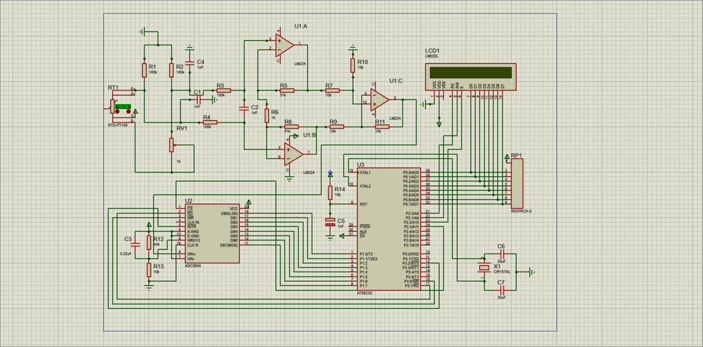
如图基于单片机pt100测温电路仿真不成功 应该怎么解决
推荐使用的热电阻pt100测温电路
更多推荐
pt100测温电路
电路原理图经典电路图
电源cr18818电路原理图
电源模块电路原理图
电工电路原理图
继电器电路原理图
ncp1608电路原理图
万用表电路原理图
电路原理图
pt100专用测温芯片
充电器电路原理图
日光灯电路原理图
电路原理图设计
报警电路原理图
放大电路原理图
dcdc电路原理图
冰箱电路原理图
手机充电器电路原理图
时钟电路原理图
单片机电路原理图
25hz轨道电路原理图
一位全加器电路原理图
电路原理图绘制软件
延时电路原理图
dc转dc电路原理图
pt100三根线ABC接线图
测温电缆
九阳豆浆机电路原理图
测温图片
测温设备