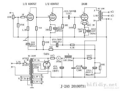
顶级2a3单端胆机电路图,j版2a3单端电路图

2a3胆机

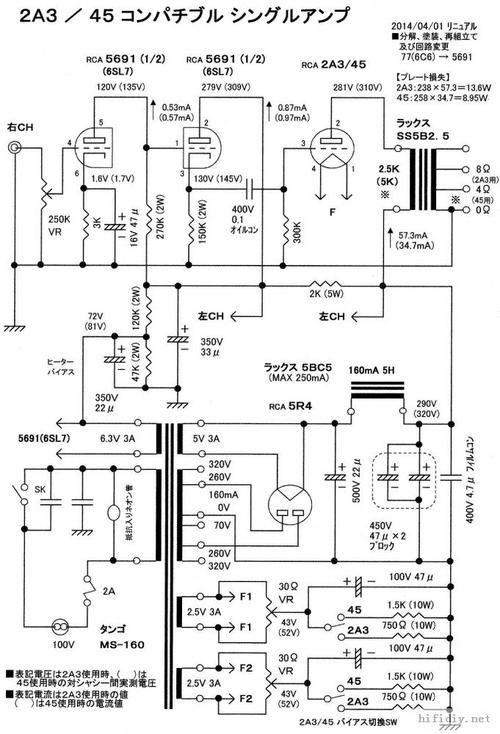
日本胆机电路欣赏:6sl7两级放大推2a3单端

论坛 69 论坛技术讨论专区 69 胆机diy论坛 69 我要做2a3啦.

45 2a3通用单端机.

论坛技术讨论专区 69 胆机diy论坛 69 再做加强版电源牛2a3单端
- j版2a3单端电路图
- 日本2a3单端胆机
- 2a3单端电路图 成熟
- 2a3单端电路图
- 2a3电子管参数
- 2a3最靓声电路
- 6sn7推2a3单端电路图
- 2a3电子管经典电路图
- 300b单端胆机电路图
- 807单端胆机电路图
- 805单端胆机电路图
- 845单端胆机电路图
- 12ax7推2a3单端电路图
- fu7单端胆机电路图
- fu811单端胆机电路图
- 一级推动2a3单端电路图
- 300b单端胆机经典电路
- 牛推2a3推挽胆机电路图
- 6J9推2a3单端电路图
- 6c19电子管单端电路图
- 807电子管单端电路图
- 西电300b胆机电路图
- 6j4p推2a3单端电路图
- el34单端电路图
- el34单端电路图甲类
- el34单端经典电路图
- 顶级制作fd422单端胆机
- gm70单端电路图
- 845胆机电路图经典
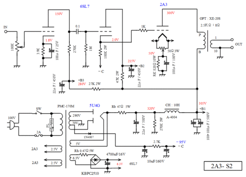
- 2a3单端胆机功放
