首页
伤感说说
动漫配图
心情说说
抖音文案
伤感图片
伤感说说:
伤感的句子说说心情
空间说说
心情说说
爱情说说
女生伤感说说
人生感悟
心情不好的说说
说说带图片
关于生活的说说
说说心情短语
qq空间说说带图片
个性说说
励志名言
一句话经典语录
感悟人生的经典句子
短句吧
情感故事
抖音文案
伤感图片:
伤感图片带字
非主流伤感图片
唯美伤感图片
女生伤感图片
唯美意境图片
悲伤的图片
唯美意境伤感图片
只有字的伤感图片
说说图片
伤心的图片
美甲图片
图片大全
情感图片
微信头像男
动态壁纸
动漫配图
伤感图片
首页
>
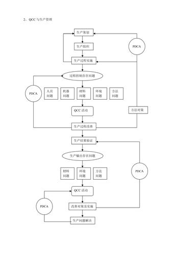
qcc标准化流程图
qcc标准化流程图,qcc标准化模板
qcc活动的十个步骤ppt
1,品管圈关键步骤和重点难点
服务型:以改善服务质量为核心,推动服务工作标准化,程序化,科学化
qcc的十大步骤
qcc品管圈整套运行方案带表单流程.doc
更多推荐
qcc标准化模板
qcc流程图
品管圈十大步骤流程图
QCC模板
qc流程图
品管圈流程图模板
qcc流程图怎么画
手卫生标准化流程图
食堂标准化管理流程图
picc维护标准化流程图
患者转运标准化流程图
标准化图标
标志标准化制图
流程图的图形说明
标准化工地九牌一图
标准化工地样板展示图
标准化厂房效果图
标准化制图
程序流程图
文明工地标准化图片
食堂标准化管理图片
标准化工地
picc维护流程图
流程图设计
一级标准化矿井图片
流程图模板
服务标准化
标准化管理体系
工作流程图
流程图怎么做