首页
伤感说说
动漫配图
心情说说
抖音文案
伤感图片
伤感说说:
伤感的句子说说心情
空间说说
心情说说
爱情说说
女生伤感说说
人生感悟
心情不好的说说
说说带图片
关于生活的说说
说说心情短语
qq空间说说带图片
个性说说
励志名言
一句话经典语录
感悟人生的经典句子
短句吧
情感故事
抖音文案
伤感图片:
伤感图片带字
非主流伤感图片
唯美伤感图片
女生伤感图片
唯美意境图片
悲伤的图片
唯美意境伤感图片
只有字的伤感图片
说说图片
伤心的图片
美甲图片
图片大全
情感图片
微信头像男
动态壁纸
动漫配图
伤感图片
首页
>
小班超轻粘土观察记录
小班超轻粘土观察记录,小班粘土观察记录分析
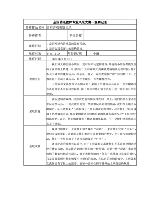
【三等奖观察记录】小班 建构游戏观察记录
【三等奖观察记录】小班 建构游戏观察记录.docx 1页
小班观察记录表【优质】.doc
小班游戏观察记录
幼儿园小班观察记录表.pdf 3页
更多推荐
小班粘土观察记录分析
小班玩粘土观察记录
超轻粘土区域观察记录
小班粘土小花朵教案
小班粘土
小班简单粘土
超轻粘土手工食物
粘土手工小动物
粘土手工幼儿园
手工粘土
粘土手工可爱
粘土手工平面
粘土手工瓶子
粘土手工创意
粘土手工立体
粘土手工植物
粘土手工雪人
粘土手工娃娃
粘土手工步骤
粘土手工组合
粘土手工房子
粘土手工披萨
粘土手工棒棒糖
粘土手工甜甜圈
粘土手工美食
粘土手工装饰画
粘土手工海底世界