首页
伤感说说
动漫配图
心情说说
抖音文案
伤感图片
伤感说说:
伤感的句子说说心情
空间说说
心情说说
爱情说说
女生伤感说说
人生感悟
心情不好的说说
说说带图片
关于生活的说说
说说心情短语
qq空间说说带图片
个性说说
励志名言
一句话经典语录
感悟人生的经典句子
短句吧
情感故事
抖音文案
伤感图片:
伤感图片带字
非主流伤感图片
唯美伤感图片
女生伤感图片
唯美意境图片
悲伤的图片
唯美意境伤感图片
只有字的伤感图片
说说图片
伤心的图片
美甲图片
图片大全
情感图片
微信头像男
动态壁纸
动漫配图
伤感图片
首页
>
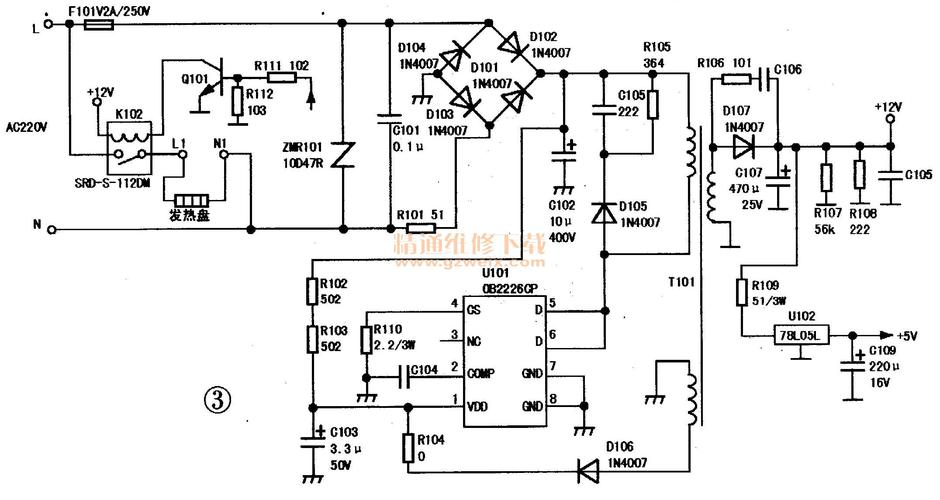
苏泊尔电饭煲线路图
苏泊尔电饭煲线路图,苏泊尔电饭煲接线图解
苏泊尔电饭煲不通电是什么原因
苏泊尔电饭锅电路图
苏泊尔电脑控制型电饭煲不通电故障检修
苏泊尔电饭煲换电路板,四个插口一样的,不知道怎么插啦90
这个苏泊尔电饭煲的实物线路怎么接,求大神指点
更多推荐
苏泊尔电饭煲接线图解
电饭锅底部接线图
苏泊尔电饭煲主板接线
苏泊尔电饭煲线路连接
苏泊尔电压力锅维修图
苏泊尔电源板接线图
苏泊尔ih电饭煲说明书
智能电饭煲电源电路图
电饭煲接线路图
智能电饭煲电路图
各种电饭锅底部接线图
电饭煲底部线路图照片
电饭锅接线高清图
苏泊尔电饭煲图片
苏泊尔电饭煲
电饭煲线路图
苏泊尔电饭煲说明书
苏泊尔球釜电饭煲
美的电饭煲线路图
苏泊尔电饭煲盖拆装图
苏泊尔电饭煲内胆
苏泊尔电饭煲豪华
九阳电饭煲线路图
苏泊尔电饭煲排气
苏泊尔电饭煲使用教程
苏泊尔电饭煲蒸汽阀
苏泊尔电饭煲全部型号
苏泊尔电饭煲配件大全
小霸王电饭煲线路图
苏泊尔电饭煲维修大全