首页
伤感说说
动漫配图
心情说说
抖音文案
伤感图片
伤感说说:
伤感的句子说说心情
空间说说
心情说说
爱情说说
女生伤感说说
人生感悟
心情不好的说说
说说带图片
关于生活的说说
说说心情短语
qq空间说说带图片
个性说说
励志名言
一句话经典语录
感悟人生的经典句子
短句吧
情感故事
抖音文案
伤感图片:
伤感图片带字
非主流伤感图片
唯美伤感图片
女生伤感图片
唯美意境图片
悲伤的图片
唯美意境伤感图片
只有字的伤感图片
说说图片
伤心的图片
美甲图片
图片大全
情感图片
微信头像男
动态壁纸
动漫配图
伤感图片
首页
>
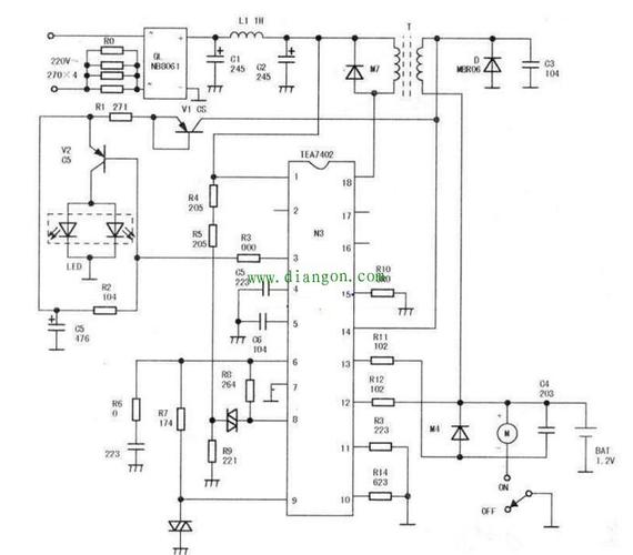
飞利浦pq190电路图
飞利浦pq190电路图,飞利浦pq182电路图
飞利浦充电剃须刀电路图
飞利浦(philips) 电动剃须刀 pq190/16 双刀头旋转式 无线集成充电
飞利浦正品国行 pq190剃须刀电动剔须刀刮胡刀 充电式胡须刀
> 飞利浦电动剃须刀pq190/16商品评价 > 小巧便于携带
飞利浦philips电动剃须刀pq190男士刮胡刀旋转式双刀头充电式胡须刀刀
更多推荐
飞利浦pq182电路图
飞利浦剃须刀电路图
飞利浦pq190换电池
电动剃须刀电路图讲解
飞利浦pq190电池参数
飞利浦pq190
飞科剃须刀维修电路图
飞利浦剃须刀pq190
飞利浦pq190说明书
剃须刀电路图
电路图图解
最简单10个电路图
开关电源电路图及原理
飞利浦剃须刀pq182
飞利浦电动剃须刀
飞利浦电动牙刷
电路图讲解和实物图
飞利浦剃须刀HQ40
电路图
电路图实物
飞利浦pq182
飞利浦电饭煲
简单电路图
飞利浦剃须刀维修点
飞利浦
飞利浦电视
飞利浦剃须刀
飞利浦百科
点动控制电路图
并联电路图