首页
伤感说说
动漫配图
心情说说
抖音文案
伤感图片
伤感说说:
伤感的句子说说心情
空间说说
心情说说
爱情说说
女生伤感说说
人生感悟
心情不好的说说
说说带图片
关于生活的说说
说说心情短语
qq空间说说带图片
个性说说
励志名言
一句话经典语录
感悟人生的经典句子
短句吧
情感故事
抖音文案
伤感图片:
伤感图片带字
非主流伤感图片
唯美伤感图片
女生伤感图片
唯美意境图片
悲伤的图片
唯美意境伤感图片
只有字的伤感图片
说说图片
伤心的图片
美甲图片
图片大全
情感图片
微信头像男
动态壁纸
动漫配图
伤感图片
首页
>
2a3电子管参数
2a3电子管参数,6p3p电子管参数
林籁之音2a3c电子管直代曙光贵族2a3标准配对电子管
2a3电子管功率放大器电路-----2a3 vacuum tube power
常用电子管管脚及参数
2a3电子管单端a类并联功放电路图
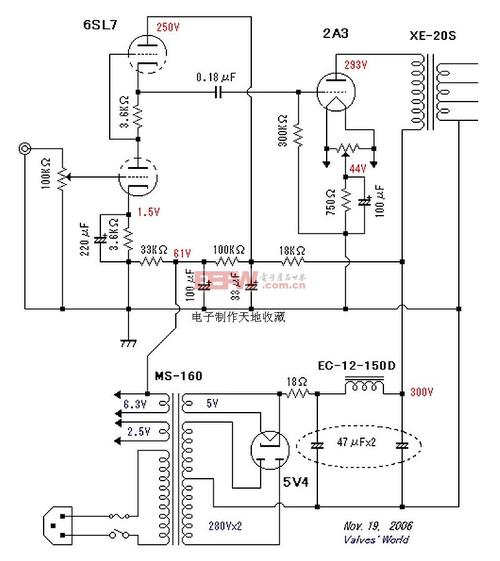
03 日本胆机电路欣赏:6sl7两级放大推2a3单端 [技术帖(电子管类)]
更多推荐
6p3p电子管参数
el34电子管参数
300b电子管参数管脚图
顶级2a3单端胆机电路图
2a3电子管
2a3电子管经典电路图
300b电子管参数
2a3电子管管脚图
2a3最靓声电路
6v6电子管
6au6电子管参数
300B电子管参数
6z4电子管参数
6n11电子管参数
6n1电子管参数
5z3p电子管参数
6n6电子管参数
kt88电子管参数
6n2电子管参数管脚
6v6电子管参数
4p1s电子管参数
6sn7电子管参数
6n9p电子管参数
6n8p电子管参数
6n3电子管参数管脚图
6k4电子管参数及管脚
6p9p电子管详细参数
2a3电子管前级电路图
6p3p电子管参数引脚图
807电子管参数引脚图