首页
伤感说说
动漫配图
心情说说
抖音文案
伤感图片
伤感说说:
伤感的句子说说心情
空间说说
心情说说
爱情说说
女生伤感说说
人生感悟
心情不好的说说
说说带图片
关于生活的说说
说说心情短语
qq空间说说带图片
个性说说
励志名言
一句话经典语录
感悟人生的经典句子
短句吧
情感故事
抖音文案
伤感图片:
伤感图片带字
非主流伤感图片
唯美伤感图片
女生伤感图片
唯美意境图片
悲伤的图片
唯美意境伤感图片
只有字的伤感图片
说说图片
伤心的图片
美甲图片
图片大全
情感图片
微信头像男
动态壁纸
动漫配图
伤感图片
首页
>
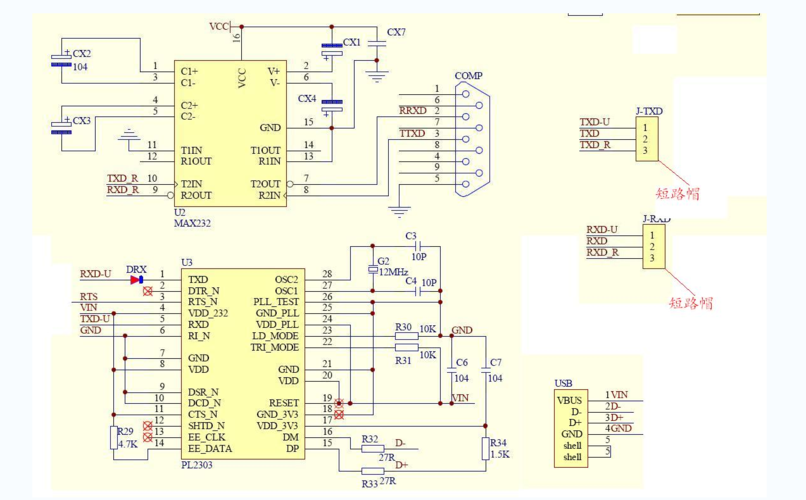
rs232电路图
rs232电路图,RS232电路图
rs232串行通信电路图
rs232接口emc设计标准电路免费下载
实现rs232串口通信的资料合集-电子电路图,电子技术资料网站
rs232与rs422接口电路到底有什么区别
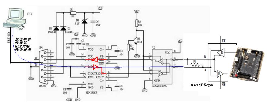
当232转485电路发送的时候,最右边的总线节点处于接收状态,意味着此
更多推荐
RS232电路图
电路图图解
RS232电路
rs触发器电路图
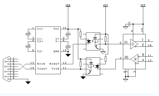
max232典型电路图
电路图讲解和实物图
rs485接口电路图
电路图
并联电路图
典型电路图
电路图实物
串联电路图
rs232接线示意图
简单电路图
开关电源电路图及原理
基本rs触发器电路图
rs232串口接线图
电路图入门
互锁电路图
rs触发器仿真电路图
初中电路图
d触发器电路图
触发器电路图
rs232接口引脚图
点动控制电路图
电路图设计
自锁电路图
rs232转usb接线图
装修电路图
电路图怎么画