首页
伤感说说
动漫配图
心情说说
抖音文案
伤感图片
伤感说说:
伤感的句子说说心情
空间说说
心情说说
爱情说说
女生伤感说说
人生感悟
心情不好的说说
说说带图片
关于生活的说说
说说心情短语
qq空间说说带图片
个性说说
励志名言
一句话经典语录
感悟人生的经典句子
短句吧
情感故事
抖音文案
伤感图片:
伤感图片带字
非主流伤感图片
唯美伤感图片
女生伤感图片
唯美意境图片
悲伤的图片
唯美意境伤感图片
只有字的伤感图片
说说图片
伤心的图片
美甲图片
图片大全
情感图片
微信头像男
动态壁纸
动漫配图
伤感图片
首页
>
220v双速电机接线图
220v双速电机接线图,220v双电容电机接线图
三相电机接220v怎么接三相电机怎样接220v电源380v改220v电机接线图
220v单相电容启动电机怎么接线
有了这个图,家用220v电机倒顺开关接线不求人
220v电机怎么接线,进口220v电机的接线图看一看
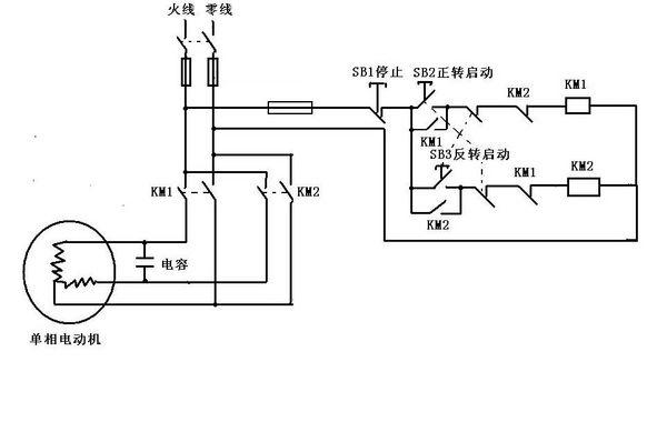
单相电机出四条线,有一个电容,用两个按钮开关控制正反转接线图
更多推荐
220v双电容电机接线图
220v电机电容接线图
220v电机4根线接线图
双速电机接线图原理图
双速电机接线图
双速电机实物接线图
380v改220v电机接线图
双电容电机接线图
双速电机高低速电路图
双速电机怎么接线
双速电机接线
220v电机接线
220V电机接线图
双速电机6头380v接线图
220v电机正反转接线图
220v电机正反转接线
双速电机6根线怎么接
单相电机电容接线图
双速电机电路图
双速风机接线图
单相220v接触器接线图
220v接触器接线图
220v正反转电机接线法
220v电表接线图
家用220v电表接线图
220v搅拌机接线图
220v电磁阀实物接线图
双速风机接线
双速开关高低速接线图
单相电机正反转接线图