首页
伤感说说
动漫配图
心情说说
抖音文案
伤感图片
伤感说说:
伤感的句子说说心情
空间说说
心情说说
爱情说说
女生伤感说说
人生感悟
心情不好的说说
说说带图片
关于生活的说说
说说心情短语
qq空间说说带图片
个性说说
励志名言
一句话经典语录
感悟人生的经典句子
短句吧
情感故事
抖音文案
伤感图片:
伤感图片带字
非主流伤感图片
唯美伤感图片
女生伤感图片
唯美意境图片
悲伤的图片
唯美意境伤感图片
只有字的伤感图片
说说图片
伤心的图片
美甲图片
图片大全
情感图片
微信头像男
动态壁纸
动漫配图
伤感图片
首页
>
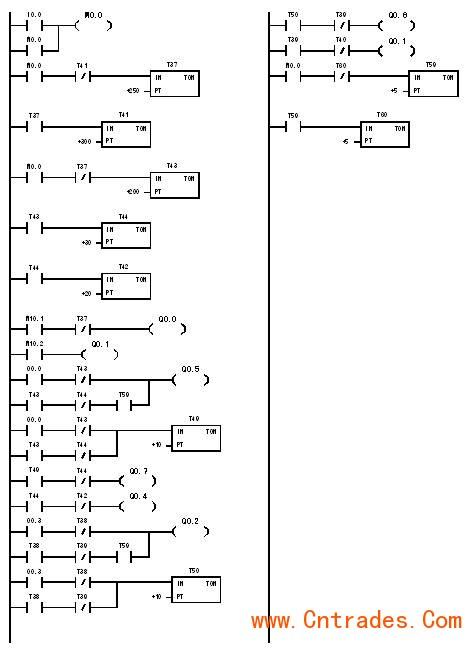
交通灯控制梯形图
交通灯控制梯形图,交通灯梯形图
3,实现主干道信号灯控制的梯形图
三菱plc交通灯控制程序
一,plc实例-交通信号灯 1,交通信号灯控制plc配置示意图 三
四,交通灯控制梯形图
急求plcd控制十字路口交通信号灯的梯形图,i/o分配表
更多推荐
交通灯梯形图
plc交通灯控制梯形图
交通灯plc梯形图
顺序控制梯形图
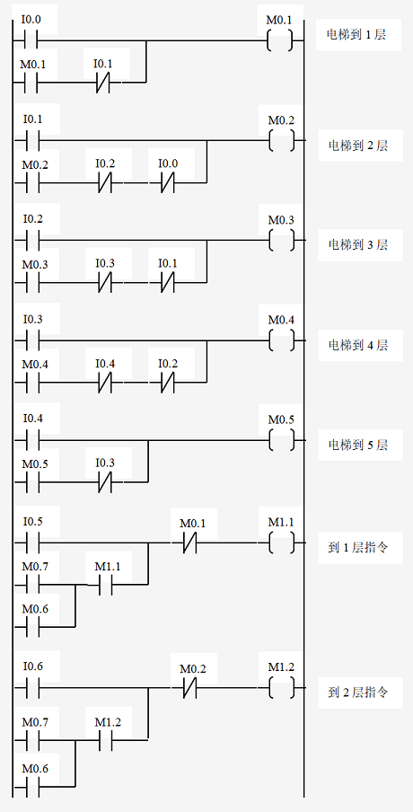
plc电梯控制梯形图
点动控制梯形图
红绿灯plc控制梯形图
交通灯控制系统框图
plc交通灯控制流程图
西门子plc交通灯梯形图
plc交通灯控制接线图
plc点动控制梯形图
plc顺序控制梯形图
交通灯控制电路仿真图
plc红绿灯梯形图
西门子顺序控制梯形图
plc三层电梯控制梯形图
交通灯控制电路设计图
顺启逆停控制梯形图
交通灯控制电路原理图
交通灯红绿灯图片
正反转控制plc梯形图
交通灯规则图解
运料小车plc控制梯形图
plc自动往返控制梯形图
plc简单红绿灯梯形图
交通灯图片
plc顺序控制电路梯形图
plc常用梯形图
一键启停plc控制梯形图