首页
伤感说说
动漫配图
心情说说
抖音文案
伤感图片
伤感说说:
伤感的句子说说心情
空间说说
心情说说
爱情说说
女生伤感说说
人生感悟
心情不好的说说
说说带图片
关于生活的说说
说说心情短语
qq空间说说带图片
个性说说
励志名言
一句话经典语录
感悟人生的经典句子
短句吧
情感故事
抖音文案
伤感图片:
伤感图片带字
非主流伤感图片
唯美伤感图片
女生伤感图片
唯美意境图片
悲伤的图片
唯美意境伤感图片
只有字的伤感图片
说说图片
伤心的图片
美甲图片
图片大全
情感图片
微信头像男
动态壁纸
动漫配图
伤感图片
首页
>
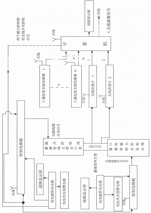
自动灌溉系统原理图
自动灌溉系统原理图,果树自动灌溉系统
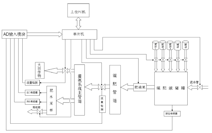
自动灌溉施肥系统设计
以及一个既能节能又能节水的农业自动化灌溉系统
一种城市绿化的太阳能灌溉系统的制作方法
一种农场自动灌溉系统的制作方法
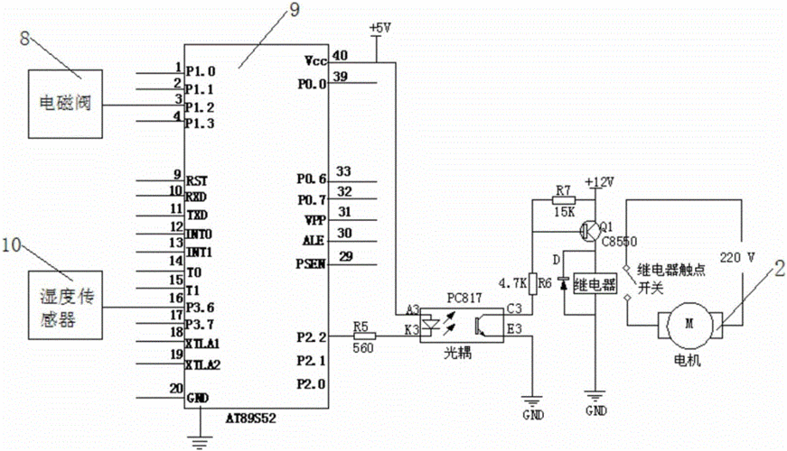
10 负水头灌溉施肥系统原理图
更多推荐
果树自动灌溉系统
自动灌溉系统
智能灌溉控制系统
灌溉系统原理图
自动灌溉装置原理
灌溉系统示意图
灌溉系统结构图
农田自动灌溉系统
家用自动喷水灌溉系统
园林自动灌溉系统
农业自动灌溉系统
自动灌溉动图
自动排水阀原理图
大棚自动灌溉系统
自动收线器原理图
花园自动喷水灌溉系统
自动饮水器原理图
灌溉系统设计图
自动灌溉装置
大棚自动灌溉系统设计
弹簧自动收线器原理图
自动伸缩卷线器原理图
自动灌溉
鸡用自动饮水器原理图
灌溉系统
自动灌溉机
智能灌溉系统
自动喷水灌溉
农田灌溉自动喷水器
农田灌溉系统