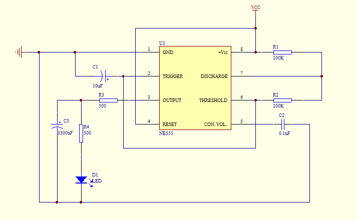
NE555呼吸灯电路图,ne555呼吸灯

ne555组成的呼吸灯电路.pdf
ne555呼吸灯把电路里哪个电阻换成电位器,呼吸频率就可以调了?

用ne555制作的led呼吸灯电路

555制作的呼吸灯电路

用ne555做一个呼吸灯电路,5v的输入,灯也是5v,求电路图
- ne555呼吸灯
- ne555最简单电路图
- 呼吸灯电路图
- 最简单的呼吸灯电路图
- ne555电路图流水灯
- ne555内部电路图
- ne555电路图
- ne555应用电路图
- ne555光控电路图
- ne555脉冲电路图
- ne555逆变电路图
- 555光控灯电路图
- ne555延时电路图
- ne555逆变器电路图
- ne555光控开关电路图
- ne555频率可调电路图
- ne555延时关闭电路图
- ne5532电路图
- 555内部电路图及原理
- ne555逆变升压电路图
- 555电路图
- 555内部结构电路图
- ne555引脚图原理图
- 555电路图经典
- 555定时器电路图
- 555芯片内部电路图
- ne555最简单延时电路图
- 简单555定时电路图
- 555频率可调电路图
- ne5532电路图官方
