首页
伤感说说
动漫配图
心情说说
抖音文案
伤感图片
伤感说说:
伤感的句子说说心情
空间说说
心情说说
爱情说说
女生伤感说说
人生感悟
心情不好的说说
说说带图片
关于生活的说说
说说心情短语
qq空间说说带图片
个性说说
励志名言
一句话经典语录
感悟人生的经典句子
短句吧
情感故事
抖音文案
伤感图片:
伤感图片带字
非主流伤感图片
唯美伤感图片
女生伤感图片
唯美意境图片
悲伤的图片
唯美意境伤感图片
只有字的伤感图片
说说图片
伤心的图片
美甲图片
图片大全
情感图片
微信头像男
动态壁纸
动漫配图
伤感图片
首页
>
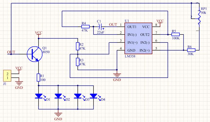
呼吸灯焊接电路图
呼吸灯焊接电路图,呼吸灯电路图
科技微光 | 20级金盆岭电工电子培训第二期:呼吸灯
呼吸灯电路
谁能阐述一下这个呼吸灯的原理 谢谢
diy制作:模电的电路美--呼吸灯
ne555呼吸灯把电路里哪个电阻换成电位器,呼吸频率就可以调了?
更多推荐
呼吸灯电路图
最简单的呼吸灯电路图
电路图图解
开关电源电路图及原理
呼吸灯原理图
电路图讲解和实物图
电路板焊接
电路图
电路图实物
并联电路图
串联电路图
简单电路图
互锁电路图
正反转控制电路图
电路图入门
点动控制电路图
自锁电路图
装修电路图
最简单10个电路图
教你三步看懂电路图
电路图怎么画
电路图设计
焊接符号图解
电路图符号大全
初中电路图
电路图基础知识入门
初学二保焊焊接手法
焊接图片
呼吸灯动图
呼吸灯效果图