首页
伤感说说
动漫配图
心情说说
抖音文案
伤感图片
伤感说说:
伤感的句子说说心情
空间说说
心情说说
爱情说说
女生伤感说说
人生感悟
心情不好的说说
说说带图片
关于生活的说说
说说心情短语
qq空间说说带图片
个性说说
励志名言
一句话经典语录
感悟人生的经典句子
短句吧
情感故事
抖音文案
伤感图片:
伤感图片带字
非主流伤感图片
唯美伤感图片
女生伤感图片
唯美意境图片
悲伤的图片
唯美意境伤感图片
只有字的伤感图片
说说图片
伤心的图片
美甲图片
图片大全
情感图片
微信头像男
动态壁纸
动漫配图
伤感图片
首页
>
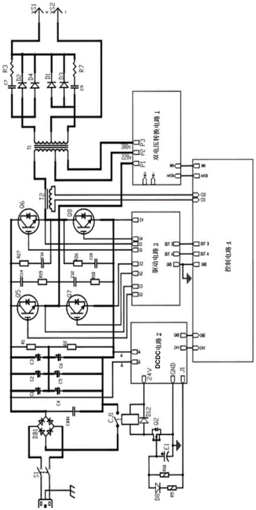
逆变电焊机原理详解
逆变电焊机原理详解,逆变电焊机原理图讲解
zx7逆变焊机电路图
一种逆变焊机的双电压转换电路
自制250逆变焊机电路图 (第1页)
逆变电焊机原理图
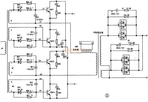
wsm-200逆变氩弧焊机电路原理图.
更多推荐
逆变电焊机原理图讲解
逆变电焊机工作原理
逆变焊机电路原理图
逆变电焊机电路图大全
电焊机原理
逆变电焊机
直流逆变焊机电路图
逆变焊机完整电路图
电子电焊机电路图
三相逆变电路原理图
逆变电路原理图
逆变直流焊机
逆变焊机
电焊机电路图
电焊机电路图纸
逆变焊机维修100例
电焊机电路板零件认识
逆变桥工作原理
直流电焊机
电焊机
交流电焊机
zx7315电焊机电路图
电焊机接线方法图
电焊机220伏
奥太电焊机
凯尔达电焊机
家用电焊机
小型电焊机
瑞凌电焊机
长盛逆变焊机