861a芯片电路图,6003a电源芯片电路图

yx8616 sop-8 dip-8 裕芯 太阳能控制 led灯串驱动芯片 现货

裕芯yx861太阳能灯串控制电流可调芯片

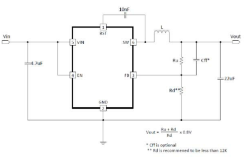
100w外置mos管电源管理芯片sf1565

u35 芯片是3.

相关芯片选择指南 返回top
- 6003a电源芯片电路图
 - 22a电源板芯片电路图
 - 6脚电源芯片电路图
 - 6脚电源芯片6003a电路图
 - 六脚电源芯片5aa电路图
 - 电源管理芯片电路图
 - 7脚电源芯片电路图
 - 7135芯片电路图
 - 8205a充电芯片电路图
 - 芯片电路图
 - 太阳能861a芯片电路图
 - au6850a芯片电路图
 - 861a电路图
 - 861a应用电路图
 - 芯片内部电路图
 - 861a闪烁电路图
 - 6脚电源芯片273电路图
 - 6脚电源芯片37r电路图
 - 6脚273芯片电路图
 - 4056e芯片电路图详解
 - cm501芯片升压电路图
 - 太阳能861a电路图
 - 6脚电源芯片原理图
 - 7脚电源ic电路图
 - ob2226开关电源电路图
 - au6850ca电路图
 - tda2030a最优电路图
 - ob2226ap电路图
 - 光耦a3120驱动电路图
 - 简易太阳能充电电路图
 
