首页
伤感说说
动漫配图
心情说说
抖音文案
伤感图片
伤感说说:
伤感的句子说说心情
空间说说
心情说说
爱情说说
女生伤感说说
人生感悟
心情不好的说说
说说带图片
关于生活的说说
说说心情短语
qq空间说说带图片
个性说说
励志名言
一句话经典语录
感悟人生的经典句子
短句吧
情感故事
抖音文案
伤感图片:
伤感图片带字
非主流伤感图片
唯美伤感图片
女生伤感图片
唯美意境图片
悲伤的图片
唯美意境伤感图片
只有字的伤感图片
说说图片
伤心的图片
美甲图片
图片大全
情感图片
微信头像男
动态壁纸
动漫配图
伤感图片
首页
>
led流水灯程序流程图
led流水灯程序流程图,单片机流水灯程序框图
led灯生产流程图
流水灯程序 简单又详细
流水灯控制流程图.doc
流水灯的流程图
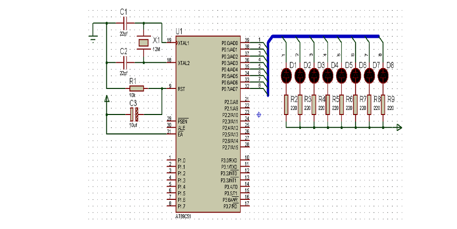
流水灯电路图 2,程序流程图如下. 第1页
更多推荐
单片机流水灯程序框图
8个流水灯程序流程图
八个led流水灯设计
8个led流水灯电路图
流水灯流程图
led流水灯
led流水灯电路
led流水灯电路原理图
plc流水灯程序梯形图
流水灯电路图焊接图
程序流程图
流水灯效果图
流水灯原理图
流水灯电路图
简单流水灯电路图
流水灯动图
流水灯电路图及原理
8位流水灯电路图
4位流水灯电路图
三个循环流水灯电路图
555流水灯电路图
简易流水灯电路图原理
心形流水灯原理图
流水灯电路原理图
入党程序9个流程图
心形流水灯电路图
程序流程图怎么画
流水灯plc梯形图
8位流水灯电路图原理
流水灯