首页
伤感说说
动漫配图
心情说说
抖音文案
伤感图片
伤感说说:
伤感的句子说说心情
空间说说
心情说说
爱情说说
女生伤感说说
人生感悟
心情不好的说说
说说带图片
关于生活的说说
说说心情短语
qq空间说说带图片
个性说说
励志名言
一句话经典语录
感悟人生的经典句子
短句吧
情感故事
抖音文案
伤感图片:
伤感图片带字
非主流伤感图片
唯美伤感图片
女生伤感图片
唯美意境图片
悲伤的图片
唯美意境伤感图片
只有字的伤感图片
说说图片
伤心的图片
美甲图片
图片大全
情感图片
微信头像男
动态壁纸
动漫配图
伤感图片
首页
>
8位流水灯电路图
8位流水灯电路图,4位流水灯电路图
基于c51最小系统的流水灯制作
两片74ls194构成的8位流水灯multisim仿真电路
流水灯电路
51单片机学习之路一led流水灯
51单片机键控流水灯——查询
更多推荐
4位流水灯电路图
流水灯电路图焊接图
流水灯电路图
简单流水灯电路图
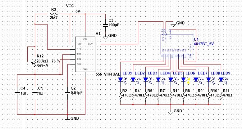
555流水灯电路图
心形流水灯电路图
流水灯电路图及原理
12v流水灯电路图
流水灯电路
简易流水灯电路图原理
流水灯流程图
流水灯原理图
心形流水灯原理图
电路图图解
电路图讲解和实物图
流水灯动图
流水灯效果图
开关电源电路图及原理
电路图
电路图入门
电路图实物
串联电路图
电路图设计
点动控制电路图
简单电路图
流水灯
并联电路图
流水灯带
流水灯plc梯形图
单片机流水灯