首页
伤感说说
动漫配图
心情说说
抖音文案
伤感图片
伤感说说:
伤感的句子说说心情
空间说说
心情说说
爱情说说
女生伤感说说
人生感悟
心情不好的说说
说说带图片
关于生活的说说
说说心情短语
qq空间说说带图片
个性说说
励志名言
一句话经典语录
感悟人生的经典句子
短句吧
情感故事
抖音文案
伤感图片:
伤感图片带字
非主流伤感图片
唯美伤感图片
女生伤感图片
唯美意境图片
悲伤的图片
唯美意境伤感图片
只有字的伤感图片
说说图片
伤心的图片
美甲图片
图片大全
情感图片
微信头像男
动态壁纸
动漫配图
伤感图片
首页
>
led流水灯电路
led流水灯电路,流水灯电路
led流水灯电路
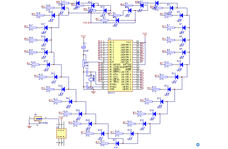
led心形流水灯电路原理图资料免费下载
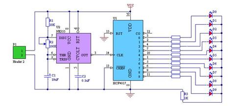
器芯片555及计数器芯片cd4017组成的带触摸功能的旋转led流水灯电路
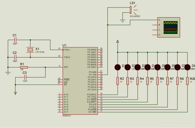
led跑马循环流水灯 pcb电路板
led流水灯电路图
更多推荐
流水灯电路
8个led流水灯电路图
led流水灯电路原理图
流水灯电路图
简单流水灯电路图
8位流水灯电路图
4位流水灯电路图
555流水灯电路图
流水灯电路原理图
led流水灯
led灯电路
心形流水灯电路图
led流水灯程序流程图
流水灯电路图焊接图
流水灯电路图及原理
12v流水灯电路图
led恒流电源电路图
三个循环流水灯电路图
led灯驱动电源电路图
简易流水灯电路图原理
8位流水灯电路图原理
八个led流水灯设计
led闪烁电路
led电路
led调光电路
220vled灯电路图
led灯电路图原理图解
自制led恒流电源电路图
最简单led灯电路图
led驱动电源电路图