首页
伤感说说
动漫配图
心情说说
抖音文案
伤感图片
伤感说说:
伤感的句子说说心情
空间说说
心情说说
爱情说说
女生伤感说说
人生感悟
心情不好的说说
说说带图片
关于生活的说说
说说心情短语
qq空间说说带图片
个性说说
励志名言
一句话经典语录
感悟人生的经典句子
短句吧
情感故事
抖音文案
伤感图片:
伤感图片带字
非主流伤感图片
唯美伤感图片
女生伤感图片
唯美意境图片
悲伤的图片
唯美意境伤感图片
只有字的伤感图片
说说图片
伤心的图片
美甲图片
图片大全
情感图片
微信头像男
动态壁纸
动漫配图
伤感图片
首页
>
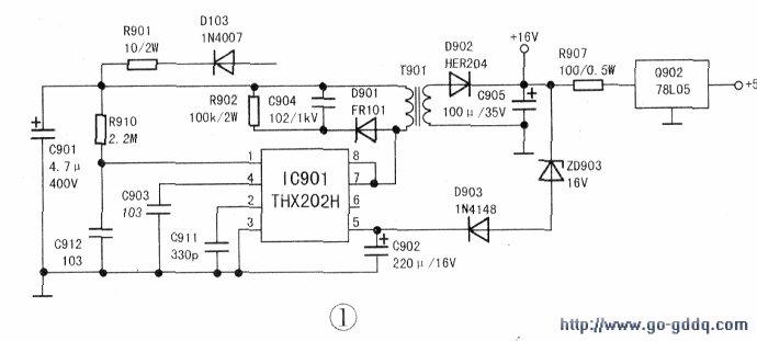
thx202h应用电路图
thx202h应用电路图,thx202开关电源电路图
(8)脚已短路,该部分电路见下图,thx202h各脚功能及数值见下表
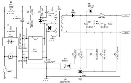
thx202h设计 5v 1a充电器
thx202h中文资料汇总thx202h引脚图及功能工作原理及应用电路
thx202h怎么样?
thx203h开关电路图大全(五款thx203h开关电路)
更多推荐
thx202开关电源电路图
fsd200开关电源电路图
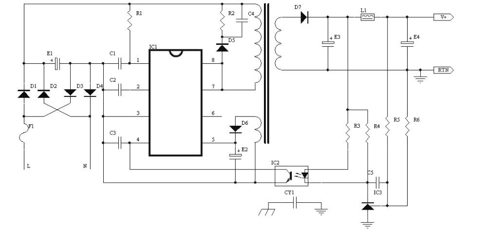
thx202h开关电源原理
thx203h开关电源电路图
thx202h电路图
thx202h电磁炉电路图
thx203h电源电路图
thx202h开关电源电路图
thx203h电路图
thx1013h电路图
电磁炉thx203h电路图
九阳thx203h应用电路图
thx1013h电源芯片电路图
九阳thx203h电路图
电路图图解
电路图讲解和实物图
开关电源电路图及原理
电路图
最简单10个电路图
电路图入门
电路图实物
简单电路图
串联电路图
并联电路图
自锁电路图
电路图设计
九阳电磁炉电路图大全
互锁电路图
电路图基础知识入门
初中电路图