首页
伤感说说
动漫配图
心情说说
抖音文案
伤感图片
伤感说说:
伤感的句子说说心情
空间说说
心情说说
爱情说说
女生伤感说说
人生感悟
心情不好的说说
说说带图片
关于生活的说说
说说心情短语
qq空间说说带图片
个性说说
励志名言
一句话经典语录
感悟人生的经典句子
短句吧
情感故事
抖音文案
伤感图片:
伤感图片带字
非主流伤感图片
唯美伤感图片
女生伤感图片
唯美意境图片
悲伤的图片
唯美意境伤感图片
只有字的伤感图片
说说图片
伤心的图片
美甲图片
图片大全
情感图片
微信头像男
动态壁纸
动漫配图
伤感图片
首页
>
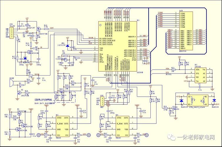
海尔冰箱电路图大全
海尔冰箱电路图大全,海尔冰箱变频板电路图
海尔变频电冰箱变频电路原理与检修
美的bcd-306wem/bcd-336wem冰箱维修相关资料
海尔冰箱bcd-238s-中文维修手册
海尔冰箱温度控制器原理图
海尔变频冰箱bcd一248wb有几只传感器?
更多推荐
海尔冰箱变频板电路图
海尔冰箱线路实拍图
海尔冰箱电脑板电路图
海尔冰箱接线图示意图
海尔冰箱电源板电路图
海尔216sdx主板电路图
冰箱电路图详细讲解
海尔冰箱电路图
电冰箱电路图原理图
海尔冰箱配件大全图片
海尔冰箱配件大全
海尔冰箱图片价格大全
冰箱电路图工作原理图
海尔双门冰箱图片大全
容声冰箱电路图
海尔冰箱大全
电冰箱的简易电路图
家用冰箱电路图
风冷冰箱电路图
冰箱电路图
电冰箱电路实物图
美菱冰箱电路图
海尔冰箱大全特价
海尔冰箱大全小款
海尔冰箱报价大全
冰箱压缩机电路图
冰箱电路图简化
海尔冰箱抽屉配件大全
海尔冰箱图片
海尔冰箱调温图解