首页
伤感说说
动漫配图
心情说说
抖音文案
伤感图片
伤感说说:
伤感的句子说说心情
空间说说
心情说说
爱情说说
女生伤感说说
人生感悟
心情不好的说说
说说带图片
关于生活的说说
说说心情短语
qq空间说说带图片
个性说说
励志名言
一句话经典语录
感悟人生的经典句子
短句吧
情感故事
抖音文案
伤感图片:
伤感图片带字
非主流伤感图片
唯美伤感图片
女生伤感图片
唯美意境图片
悲伤的图片
唯美意境伤感图片
只有字的伤感图片
说说图片
伤心的图片
美甲图片
图片大全
情感图片
微信头像男
动态壁纸
动漫配图
伤感图片
首页
>
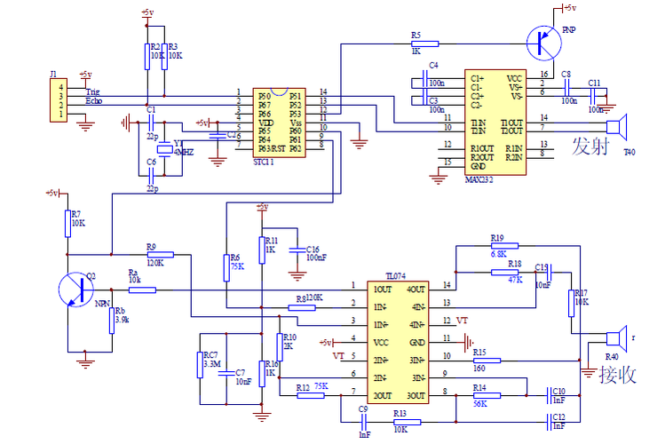
hc-sr04电路图
hc-sr04电路图,hcsr04电路原理图介绍
hcsr04超声波测距模块的单片机驱动程序与元件清单
hcsr04超声波测距模块的单片机驱动程序与元件清单
hcsr04超声波电路原理图免费下载
基于51单片机的超声波导盲杖程序电路设计 hc-sr04,ga6
hc-sr04超声波倒车雷达设计_51单片机,proteus仿真,原理图,程序和论文
更多推荐
hcsr04电路原理图介绍
hc-sr04原理图
hc-sr04引脚图
hc-sr04实物图
电路图图解
电路图讲解和实物图
开关电源电路图及原理
最简单10个电路图
电路图
并联电路图
电路图入门
简单电路图
串联电路图
电路图实物
正反转控制电路图
点动控制电路图
电路图设计
自锁电路图
教你三步看懂电路图
互锁电路图
电路图基础知识入门
电路图符号大全
初中电路图
电路图怎么画
星三角降压启动电路图
装修电路图