74ls138电路图译码器,74ls138译码器接线图

原始数据 表1 译码器74ls138的功能测试表格 g 1 c b a

如图所示电路,是由74hc138译码器实现组合逻辑函数,根据电路写出
74ls138译码器怎么用?

用74ls138译码器设计三人举手表决电路两人及两人以上
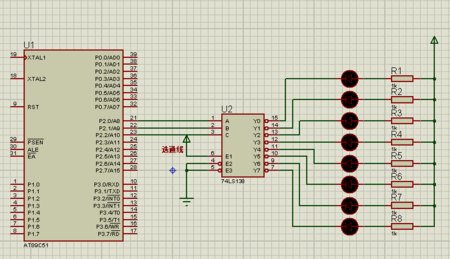
3/8译码器,输入端a2a1a0从000-111变化,对应输出端输出低电平.
- 74ls138译码器接线图
 - 74ls138全加器电路图
 - 74ls138做全减器电路图
 - 74ls153全减器电路图
 - 74ls153全加器电路图
 - 74ls138电路图
 - 74ls148电路图
 - 74ls138译码器真值表
 - 74ls138电路图接法
 - 74ls138逻辑电路图
 - 24译码器电路图
 - 74ls138仿真电路图
 - 74ls151电路图
 - 74ls86做全减器电路图
 - 74ls153电路图
 - 74ls139电路图
 - 三八译码器电路图
 - 74ls138全加器接线图
 - 一位全减器74153电路图
 - 74LS138译码器
 - 74138译码器真值表
 - 用74138设计全减器电路
 - 74ls153三人表决电路图
 - 74ls138接线图
 - 74ls138引脚图
 - 74ls138实验线路图
 - 74ls138引脚图及功能
 - 74ls138内部引脚图
 - 74ls138逻辑图
 - 74ls153引脚图
 
