ob2263ap电路图,ob2226ap引脚功能图
- ob2226ap引脚功能图
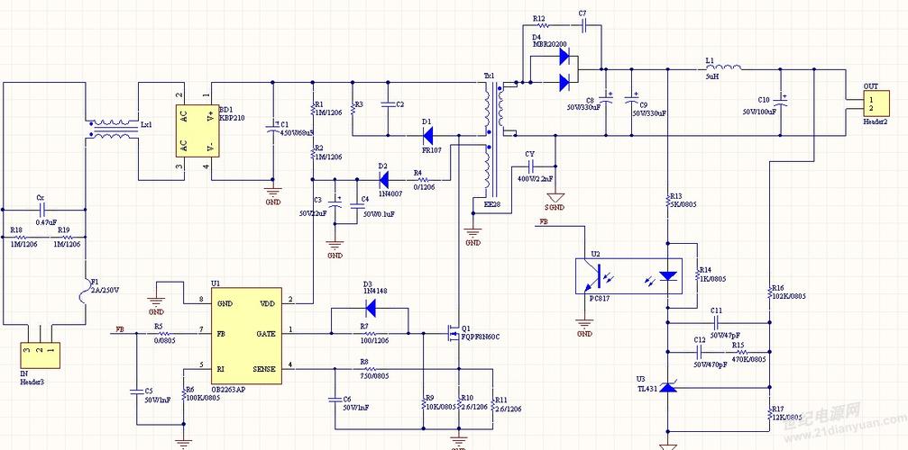
- 0b2263ap应用电路图
- ob2226ap应用电路图
- ob2263ap引脚图及功能
- ob2263开关电源原理图
- ob2262电路图
- ob2226ap电路图讲解
- 电源芯片2263电路图
- gc2263ap电路图
- ob2226ap电源电路图
- ob2226ap电路图
- ob2223ap电源电路图
- ob2226ap线路板电路图
- 电磁炉ob2226ap电路图
- ob2212ap电源电路图
- 8脚ob2263ap电源电路图
- ob2263应用电路图
- ob2263开关电源电路图
- ob2226开关电源电路图
- ob2263电源电路图启动
- 九阳ob2226ap电路图
- ob2530电源电路图
- ob2500pop电路图引脚图
- ob2263应用电路图12v4a
- ob2500pop电路图
- ob2223sp电路图
- ob2263各脚功能电路图
- 电源块ob2263ap引脚图
- 贴片ob2226cp电路图
- 八脚gc2263ap电路图




