opposes,hailed

huawei opposes u.s.

china opposes britain's decision to revoke cgtn license

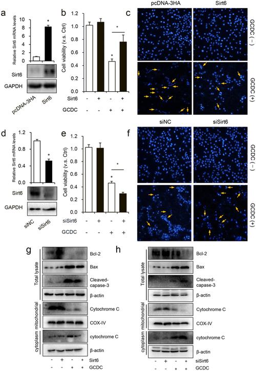
sirt6 opposes glycochenodeoxycholate-induced apoptosis of

sirt6 opposes glycochenodeoxycholate-induced apoptosis of

china's top legislature opposes us bill on strategic competition