首页
伤感说说
动漫配图
心情说说
抖音文案
伤感图片
伤感说说:
伤感的句子说说心情
空间说说
心情说说
爱情说说
女生伤感说说
人生感悟
心情不好的说说
说说带图片
关于生活的说说
说说心情短语
qq空间说说带图片
个性说说
励志名言
一句话经典语录
感悟人生的经典句子
短句吧
情感故事
抖音文案
伤感图片:
伤感图片带字
非主流伤感图片
唯美伤感图片
女生伤感图片
唯美意境图片
悲伤的图片
唯美意境伤感图片
只有字的伤感图片
说说图片
伤心的图片
美甲图片
图片大全
情感图片
微信头像男
动态壁纸
动漫配图
伤感图片
首页
>
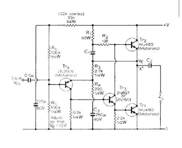
1969甲类功放电路
1969甲类功放电路,1969甲类功放电路图
有谁有最简单的1969甲类功放电路图给我一下,越简单越好,单声道的
1969甲类功放电路图
1969mos版ab类功放diy
hood1969甲类功放diy需要什么元器件
关于甲类功率放大器的讨论褒贬不一的1969电路
更多推荐
1969甲类功放电路图
甲类功放电路
3w甲类功放电路
甲类功放电路图
单端甲类功放电路图
甲类功放电路图讲解
经典甲类功放电路图
1969功放电路图
简易甲类功放电路图
最简单的甲类功放电路
甲类功放电路图自制
晶体管甲类功放电路图
顶级纯甲类功放电路图
顶级的1969功放电路图
优秀纯甲类功放电路图
进口纯甲类功放电路图
自制纯甲类功放电路图
50w纯甲类功放电路图
sap15新甲类功放电路图
甲类功放
最简单单端甲类功放
超甲类功放
1969电路图
sap15甲类功放板
电路
自锁电路实物接线图
家庭电路
电路维修
整流电路
晶振电路