首页
伤感说说
动漫配图
心情说说
抖音文案
伤感图片
伤感说说:
伤感的句子说说心情
空间说说
心情说说
爱情说说
女生伤感说说
人生感悟
心情不好的说说
说说带图片
关于生活的说说
说说心情短语
qq空间说说带图片
个性说说
励志名言
一句话经典语录
感悟人生的经典句子
短句吧
情感故事
抖音文案
伤感图片:
伤感图片带字
非主流伤感图片
唯美伤感图片
女生伤感图片
唯美意境图片
悲伤的图片
唯美意境伤感图片
只有字的伤感图片
说说图片
伤心的图片
美甲图片
图片大全
情感图片
微信头像男
动态壁纸
动漫配图
伤感图片
首页
>
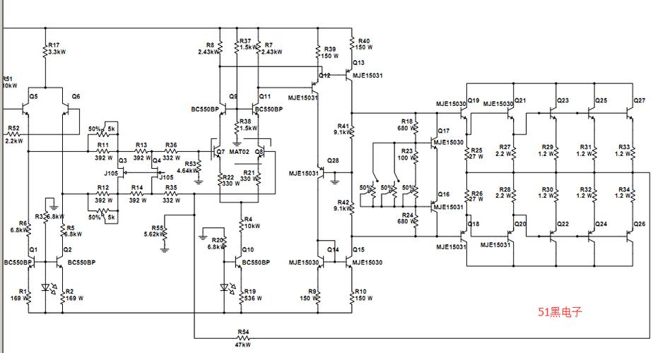
吸鱼后级电路图5
吸鱼后级电路图5,单硅改吸后级线路图
用二千瓦发电机试了一下这个后级,两根下水线相隔5米远,既然发电机带
电鱼机电路图大全
谁有高频鱼机后级电路图
贵丰dm100后级电路图
硅后级,效果应该不错 没有这么大的电鱼机吧,给你一个1000w的电路图
更多推荐
单硅改吸后级线路图
大功率单硅后级电路图
鱼机倍压电容决定浮鱼
单硅后级电路图
2000W捕鱼机线电路图
后级双硅捕鱼机电路图
吸鱼机电路图
吸鱼发电机后级电路图
大功率逆变器电路图
吸鱼电鱼两用机电路图
最新电鱼后级电路图
新型电捕鱼器电路图
鱼机后级电路图
电吸鱼机后级电路图
鱼机可控硅后级电路图
无鳞鱼机电路图
发电机电鱼专用后级
鱼机电路图大全高频
低频无鳞鱼机电路图
3dd15d无鳞鱼机电路图
可吸式捕鱼发电机后级
最老式自控鱼机电路图
打鱼机逆变器电路图
电路图
场效应管捕鱼器电路图
24v低频自激鱼机电路图
简单电路图
电路图入门
打鱼机igbt电路图
正反转控制电路图