首页
伤感说说
动漫配图
心情说说
抖音文案
伤感图片
伤感说说:
伤感的句子说说心情
空间说说
心情说说
爱情说说
女生伤感说说
人生感悟
心情不好的说说
说说带图片
关于生活的说说
说说心情短语
qq空间说说带图片
个性说说
励志名言
一句话经典语录
感悟人生的经典句子
短句吧
情感故事
抖音文案
伤感图片:
伤感图片带字
非主流伤感图片
唯美伤感图片
女生伤感图片
唯美意境图片
悲伤的图片
唯美意境伤感图片
只有字的伤感图片
说说图片
伤心的图片
美甲图片
图片大全
情感图片
微信头像男
动态壁纸
动漫配图
伤感图片
首页
>
流水灯电路原理图
流水灯电路原理图,4017流水灯电路原理图
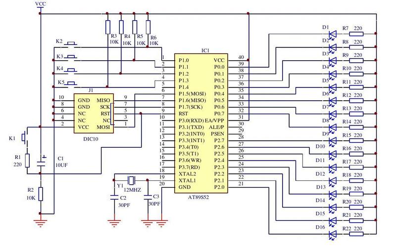
基于单片机设计的十六路流水灯电路原理图
这个流水灯电路能不能满足多组灯流水效果
流水灯电路
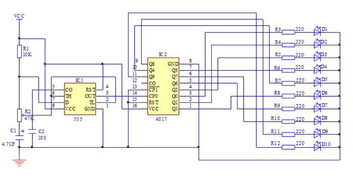
555定时器的多谐振荡器应用电路设计 流水灯电路原理图(如图5所示)
单片机心形流水灯电路图
更多推荐
4017流水灯电路原理图
八个led流水灯设计
简易流水灯电路图原理
流水灯电路图
流水灯电路图及原理
电路原理图经典电路图
流水灯电路图焊接图
简单流水灯电路图
4位流水灯电路图
555流水灯电路图
心形流水灯电路图
流水灯原理图
心形流水灯原理图
12v流水灯电路图
日光灯电路原理图
流水灯电路
继电器电路原理图
电源模块电路原理图
单片机电路原理图
电工电路原理图
充电器电路原理图
电路原理图
流水灯流程图
时钟电路原理图
电路原理图设计
报警电路原理图
延时电路原理图
放大电路原理图
冰箱电路原理图
电源cr18818电路原理图