首页
伤感说说
动漫配图
心情说说
抖音文案
伤感图片
伤感说说:
伤感的句子说说心情
空间说说
心情说说
爱情说说
女生伤感说说
人生感悟
心情不好的说说
说说带图片
关于生活的说说
说说心情短语
qq空间说说带图片
个性说说
励志名言
一句话经典语录
感悟人生的经典句子
短句吧
情感故事
抖音文案
伤感图片:
伤感图片带字
非主流伤感图片
唯美伤感图片
女生伤感图片
唯美意境图片
悲伤的图片
唯美意境伤感图片
只有字的伤感图片
说说图片
伤心的图片
美甲图片
图片大全
情感图片
微信头像男
动态壁纸
动漫配图
伤感图片
首页
>
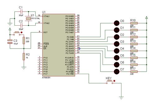
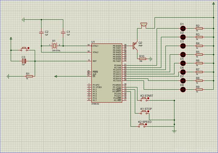
8个led流水灯电路图
8个led流水灯电路图,led流水灯电路原理图
基本要求:制作一个c51最小系统实现8颗led灯流水闪烁.
基于51单片机的8个led流水灯的的设计
51单片机键控流水灯——查询
使用单片机控制led流水灯的设计资料合集
14路流水灯芯片led流星灯ic流水灯控制芯片圣诞灯串ic方案开发
更多推荐
led流水灯电路原理图
三个循环流水灯电路图
led流水灯电路
led灯电路图恒流电源
流水灯电路图焊接图
8位流水灯电路图
8位流水灯电路图原理
流水灯电路图
led灯电路图原理图解
简单流水灯电路图
4位流水灯电路图
流水灯电路图及原理
简易流水灯电路图原理
555流水灯电路图
12v流水灯电路图
18只led灯心形灯电路图
led流水灯程序流程图
流水灯电路原理图
心形流水灯电路图
led灯驱动电源电路图
自制led恒流电源电路图
led灯电路图
最简单led灯电路图
220vled灯电路图
流水灯电路
220v接led灯电路图
led电路图原理图解
自制led灯电路图
led恒流驱动电路图
220vled灯带电路图