首页
伤感说说
动漫配图
心情说说
抖音文案
伤感图片
伤感说说:
伤感的句子说说心情
空间说说
心情说说
爱情说说
女生伤感说说
人生感悟
心情不好的说说
说说带图片
关于生活的说说
说说心情短语
qq空间说说带图片
个性说说
励志名言
一句话经典语录
感悟人生的经典句子
短句吧
情感故事
抖音文案
伤感图片:
伤感图片带字
非主流伤感图片
唯美伤感图片
女生伤感图片
唯美意境图片
悲伤的图片
唯美意境伤感图片
只有字的伤感图片
说说图片
伤心的图片
美甲图片
图片大全
情感图片
微信头像男
动态壁纸
动漫配图
伤感图片
首页
>
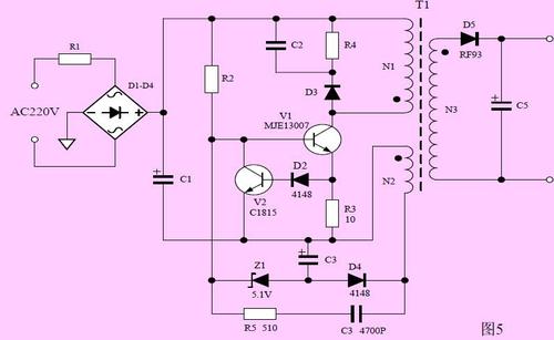
单管自激开关电路图
单管自激开关电路图,13003开关管电路图原理
自激式开关电源的原理
开关电源:单管自激,反激,推挽,半桥,全桥.doc 18页
自激式开关电源电路_cn201920405451.1_知雀网
555感性开关式电源电路
晶体管自激式开关电源 j) n- }9 i5 u6 q
更多推荐
13003开关管电路图原理
自激式开关电源原理图
单管自激振荡电路图
自激振荡电路
大功率单管自激电路图
自激开关电源电路图
开关电源电路图及原理
场管自激电路图
单管自激电路
场效应管自激电路图
13009开关电源电路图
75n75双管自激电路图
12v双管自激电路图
单管自激振荡电路
双管自激逆变器电路图
渔公鸟自激机电路图
自激机电路图
自激逆变器电路图
双变自激机电路图
双管自激振荡电路
用开关管13009的电路图
mos管自激振荡电路图
低频自激机电路图
高频自激逆变器电路图
1千W场馆自激电路图
场效应管电路图
简单电路图
最简单10个电路图
电路图图解
自锁电路图