首页
伤感说说
动漫配图
心情说说
抖音文案
伤感图片
伤感说说:
伤感的句子说说心情
空间说说
心情说说
爱情说说
女生伤感说说
人生感悟
心情不好的说说
说说带图片
关于生活的说说
说说心情短语
qq空间说说带图片
个性说说
励志名言
一句话经典语录
感悟人生的经典句子
短句吧
情感故事
抖音文案
伤感图片:
伤感图片带字
非主流伤感图片
唯美伤感图片
女生伤感图片
唯美意境图片
悲伤的图片
唯美意境伤感图片
只有字的伤感图片
说说图片
伤心的图片
美甲图片
图片大全
情感图片
微信头像男
动态壁纸
动漫配图
伤感图片
首页
>
发展党员时间
发展党员时间,发展党员
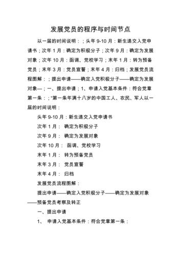
党员发展的程序与时间节点doc
发展党员工作需要把握的47个时间节点xlsx3页
新版党员发展时间节点及档案清单2018
发展党员流程五个阶段
新版发展党员工作流程图展板挂画
更多推荐
发展党员
党员发展流程
发展党员工作
党员发展对象
发展党员各个时间节点
发展党员流程图时间
党员发展流程展板
发展党员流程图
党员发展对象培训
发展党员流程五个阶段
党员
最新发展党员流程图
党员发展流程图清晰
党员入党程序流程图
共产党员人数
党员示范岗
党员介绍信
党员证
党员证明
党员卡
党员教育
党员发展流程图2019
党员活动
老党员
党员活动室
党员风采
党员活动日
党员笔记
党员徽章
党员权利