48v幻象电源升压原理图,48v幻象电源原理图

48v电动车充电高清电路图与原理详解

48v幻象电源电子滤波电路图

48v电动车充电高清电路图与原理详解728.docx 3页

37v升压12v升压器电路图大全七款升压器电路工作原理分析

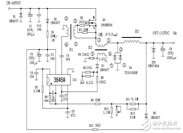
12v升压48v电路图大全五款模拟电路设计原理图详解
- 48v幻象电源原理图
 - 48v幻象电源电路
 - 48v幻象电源话筒接线图
 - 12v升48v升压器电路图
 - 24v转48v升压电路图
 - 幻象电源电路图
 - 12v升压48v电路图
 - 48v电容麦电路原理图
 - 12v升48v升压器
 - 自制12v转48v升压电路
 - 12v升压48v给电动车
 - 12v转48v直流升压
 - 48v充电器改可调电源
 - 48v电容麦克风电路图
 - 直流倍压升压电路图
 - 12v转48v电路图
 - 倍压升压电路图
 - 大功率直流升压电路图
 - 12v24v48v通用逆变器
 - 直流升压电路图
 - 48v充电器详细电路图
 - 48v充电器取样电阻图片
 - 升压电路图
 - 直流升压电路
 - 3842充电器改可调电源
 - 12v转48v逆变器
 - 大功率dc转dc升压电路
 - 二极管简单升压电路
 - 电瓶逆变器12v转220v
 
