12v转5v大电流电路图,直流12v转5v电路图

xl6009设计的大电流5v转12v升压电路

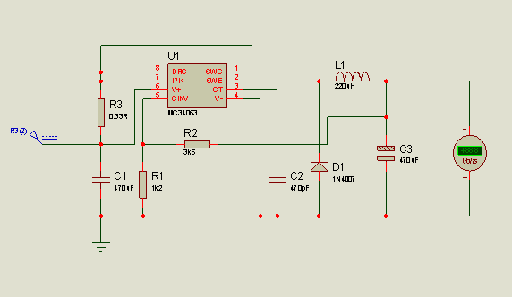
12v降压5v电路图
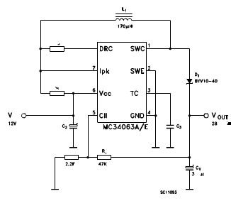
34063降压电路,5v输入输出3.7v,给钓鱼灯供电,空载电压3.

输入12v,要求输出5v,800ma~1a,带电路图

5v转9v,5v转12v芯片电路图
- 直流12v转5v电路图
- 220v转5v直流电源电路图
- 12v转5v大功率电路图
- 12v转5v电路图
- 大电流可调电源电路图
- 220v转5v电路图
- 780512v转5v电路图
- 220v转5v电路原理图
- 12v转3.3v电路图
- 12v2a监控电源电路图
- 12v降压5v电路图
- 12v开关电源电路图
- 电流放大器经典电路图
- 电流大小调节电路图
- 12v转5v降压电路
- 5v电源电路图
- 5v开关电源电路图
- 5v转3.3v电路图及原理
- 5v转3v电路图
- 大功率可调电源电路图
- 20a大电流可调电路
- 简单5v充电器电路图
- 5v充电器电路图
- 5v充电器电路图及原理
- usb5v供电电路图
- 12v调速器电路图
- 5v电源适配器电路图
- 0-100v可调电源电路图
- 简单的电流检测电路图
- 12v转5v电源模块
